WARNING:
JavaScript is turned OFF. None of the links on this concept map will
work until it is reactivated.
If you need help turning JavaScript On, click here.
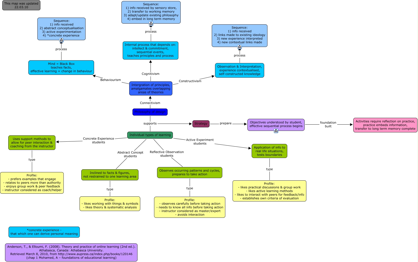
This Concept Map, created with IHMC CmapTools, has information related to: Learning styles in online pedagogy as indicated by Anderson (see ref), Inclined to facts & figures, not restrained to one learning area type Profile: - likes working with things & symbols - likes theory & systematic analysis, Intergration of principles, amalgamates overlapping areas of theories Cognitivism Internal process that depends on: intellect & commitment, sequential events, teaches principles and process, Strategy prepare Objectives understood by student, effective sequential process begins, Intergration of principles, amalgamates overlapping areas of theories Behaviourism Mind = Black Box teaches facts, effective learning = change in behaviour, Individual types of learning Reflective Observation students Observes occurring patterns and cycles, prepares to take action, Observation & Interpretation, experience contextualised, self-constructed knowledge process Sequence: 1) info received 2) links made to existing ideology 3) new experience interpreted 4) new contextual links made, Philosophy of design Connectivism Intergration of principles, amalgamates overlapping areas of theories, Internal process that depends on: intellect & commitment, sequential events, teaches principles and process process Sequence: 1) info received by sensory store, 2) transfer to working memory 3) adapt/update existing philosophy 4) embed in long term memory, Individual types of learning Concrete Experience students Uses support methods to allow for peer interaction & coaching from the instructor, Mind = Black Box teaches facts, effective learning = change in behaviour process Sequence: 1) info received 2) abstract conceptualisation 3) active experimentation 4) *concrete experience, Individual types of learning Abstract Concept students Inclined to facts & figures, not restrained to one learning area, Intergration of principles, amalgamates overlapping areas of theories Constructivism Observation & Interpretation, experience contextualised, self-constructed knowledge, Philosophy of design supports Individual types of learning, Observes occurring patterns and cycles, prepares to take action type Profile: - observes carefully before taking action - needs to know all info before taking action - instructor considered as master/expert - avoids interaction, Individual types of learning Active Experiment students Application of info to real life situations, tests boundaries, Application of info to real life situations, tests boundaries type Profile: - likes practical discussions & group work - likes active learning methods - likes to interact with peers for feedback/info - establishes own criteria of evaluation, Uses support methods to allow for peer interaction & coaching from the instructor type Profile: - prefers examples that engage - relates to peers more than authority - enjoys group work & peer feedback - instructor considered as coach/helper, Philosophy of design supports Strategy, Objectives understood by student, effective sequential process begins foundation built Activities require reflection on practice, practice embeds information, transfer to long term memory complete