WARNING:
JavaScript is turned OFF. None of the links on this concept map will
work until it is reactivated.
If you need help turning JavaScript On, click here.
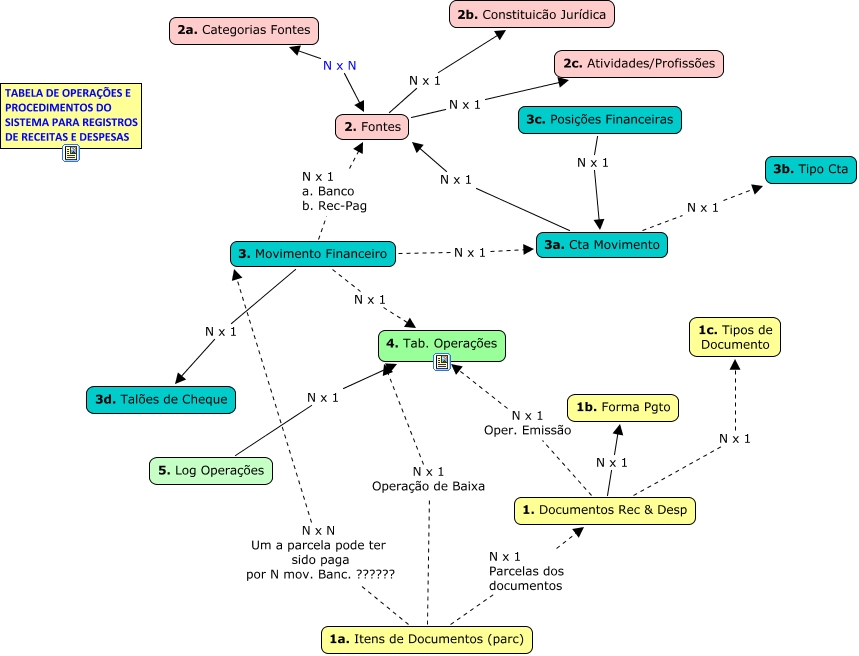
Esse mapa conceitual, produzido no IHMC CmapTools, tem a informação relacionada a: Sistema Financeiro- Estruturas de Dados V 3.0, 3. Movimento Financeiro N x 1 3a. Cta Movimento, 3a. Cta Movimento N x 1 3b. Tipo Cta, 3. Movimento Financeiro N x 1 a. Banco b. Rec-Pag 2. Fontes, 3. Movimento Financeiro N x 1 4. Tab. Operações, 1a. Itens de Documentos (parc) N x N Um a parcela pode ter sido paga por N mov. Banc. ?????? 3. Movimento Financeiro, 1. Documentos Rec & Desp N x 1 Oper. Emissão 4. Tab. Operações, 2. Fontes N x 1 2b. Constituicão Jurídica, 3. Movimento Financeiro N x 1 3d. Talões de Cheque, 1. Documentos Rec & Desp N x 1 1c. Tipos de Documento, 3a. Cta Movimento N x 1 2. Fontes, 1. Documentos Rec & Desp N x 1 1b. Forma Pgto, 1a. Itens de Documentos (parc) N x 1 Operação de Baixa 4. Tab. Operações, 2. Fontes N x 1 2c. Atividades/Profissões, 3c. Posições Financeiras N x 1 3a. Cta Movimento, 1a. Itens de Documentos (parc) N x 1 Parcelas dos documentos 1. Documentos Rec & Desp