WARNING:
JavaScript is turned OFF. None of the links on this concept map will
work until it is reactivated.
If you need help turning JavaScript On, click here.
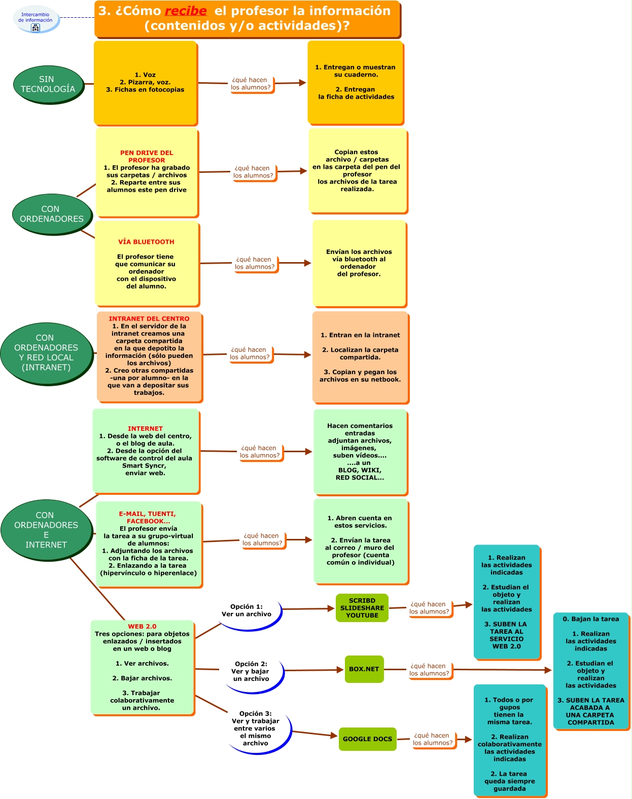
Este Cmap, tiene información relacionada con: recibir, CON ORDENADORES Y RED LOCAL (INTRANET) ???? INTRANET DEL CENTRO 1. En el servidor de la intranet creamos una carpeta compartida en la que depotito la información (sólo pueden los archivos) 2. Creo otras compartidas -una por alumno- en la que van a depositar sus trabajos., 1. Voz 2. Pizarra, voz. 3. Fichas en fotocopias ¿qué hacen los alumnos? 1. Entregan o muestran su cuaderno. 2. Entregan la ficha de actividades, Intercambio de información ???? 3. ¿Cómo recibe el profesor la información (contenidos y/o actividades)?, SCRIBD SLIDESHARE YOUTUBE ¿qué hacen los alumnos? 1. Realizan las actividades indicadas 2. Estudian el objeto y realizan las actividades 3. SUBEN LA TAREA AL SERVICIO WEB 2.0, INTERNET 1. Desde la web del centro, o el blog de aula. 2. Desde la opción del software de control del aula Smart Syncr, enviar web. ¿qué hacen los alumnos? Hacen comentarios entradas adjuntan archivos, imágenes, suben vídeos.... ....a un BLOG, WIKI, RED SOCIAL..., WEB 2.0 Tres opciones: para objetos enlazados / insertados en un web o blog 1. Ver archivos. 2. Bajar archivos. 3. Trabajar colaborativamente un archivo. Opción 2: Ver y bajar un archivo BOX.NET, WEB 2.0 Tres opciones: para objetos enlazados / insertados en un web o blog 1. Ver archivos. 2. Bajar archivos. 3. Trabajar colaborativamente un archivo. Opción 1: Ver un archivo SCRIBD SLIDESHARE YOUTUBE, INTRANET DEL CENTRO 1. En el servidor de la intranet creamos una carpeta compartida en la que depotito la información (sólo pueden los archivos) 2. Creo otras compartidas -una por alumno- en la que van a depositar sus trabajos. ¿qué hacen los alumnos? 1. Entran en la intranet 2. Localizan la carpeta compartida. 3. Copian y pegan los archivos en su netbook., SIN TECNOLOGÍA ???? 1. Voz 2. Pizarra, voz. 3. Fichas en fotocopias, WEB 2.0 Tres opciones: para objetos enlazados / insertados en un web o blog 1. Ver archivos. 2. Bajar archivos. 3. Trabajar colaborativamente un archivo. Opción 3: Ver y trabajar entre varios el mismo archivo GOOGLE DOCS, VÍA BLUETOOTH El profesor tiene que comunicar su ordenador con el dispositivo del alumno. ¿qué hacen los alumnos? Envían los archivos vía bluetooth al ordenador del profesor., CON ORDENADORES ???? PEN DRIVE DEL PROFESOR 1. El profesor ha grabado sus carpetas / archivos 2. Reparte entre sus alumnos este pen drive, E-MAIL, TUENTI, FACEBOOK... El profesor envía la tarea a su grupo-virtual de alumnos: 1. Adjuntando los archivos con la ficha de la tarea. 2. Enlazando a la tarea (hipervínculo o hiperenlace) ¿qué hacen los alumnos? 1. Abren cuenta en estos servicios. 2. Envían la tarea al correo / muro del profesor (cuenta común o individual), GOOGLE DOCS ¿qué hacen los alumnos? 1. Todos o por gupos tienen la misma tarea. 2. Realizan colaborativamente las actividades indicadas 2. La tarea queda siempre guardada, PEN DRIVE DEL PROFESOR 1. El profesor ha grabado sus carpetas / archivos 2. Reparte entre sus alumnos este pen drive ¿qué hacen los alumnos? Copian estos archivo / carpetas en las carpeta del pen del profesor los archivos de la tarea realizada., CON ORDENADORES E INTERNET ???? WEB 2.0 Tres opciones: para objetos enlazados / insertados en un web o blog 1. Ver archivos. 2. Bajar archivos. 3. Trabajar colaborativamente un archivo., CON ORDENADORES E INTERNET ???? INTERNET 1. Desde la web del centro, o el blog de aula. 2. Desde la opción del software de control del aula Smart Syncr, enviar web., BOX.NET ¿qué hacen los alumnos? 0. Bajan la tarea 1. Realizan las actividades indicadas 2. Estudian el objeto y realizan las actividades 3. SUBEN LA TAREA ACABADA A UNA CARPETA COMPARTIDA, CON ORDENADORES ???? VÍA BLUETOOTH El profesor tiene que comunicar su ordenador con el dispositivo del alumno., CON ORDENADORES E INTERNET ???? E-MAIL, TUENTI, FACEBOOK... El profesor envía la tarea a su grupo-virtual de alumnos: 1. Adjuntando los archivos con la ficha de la tarea. 2. Enlazando a la tarea (hipervínculo o hiperenlace)