WARNING:
JavaScript is turned OFF. None of the links on this concept map will
work until it is reactivated.
If you need help turning JavaScript On, click here.
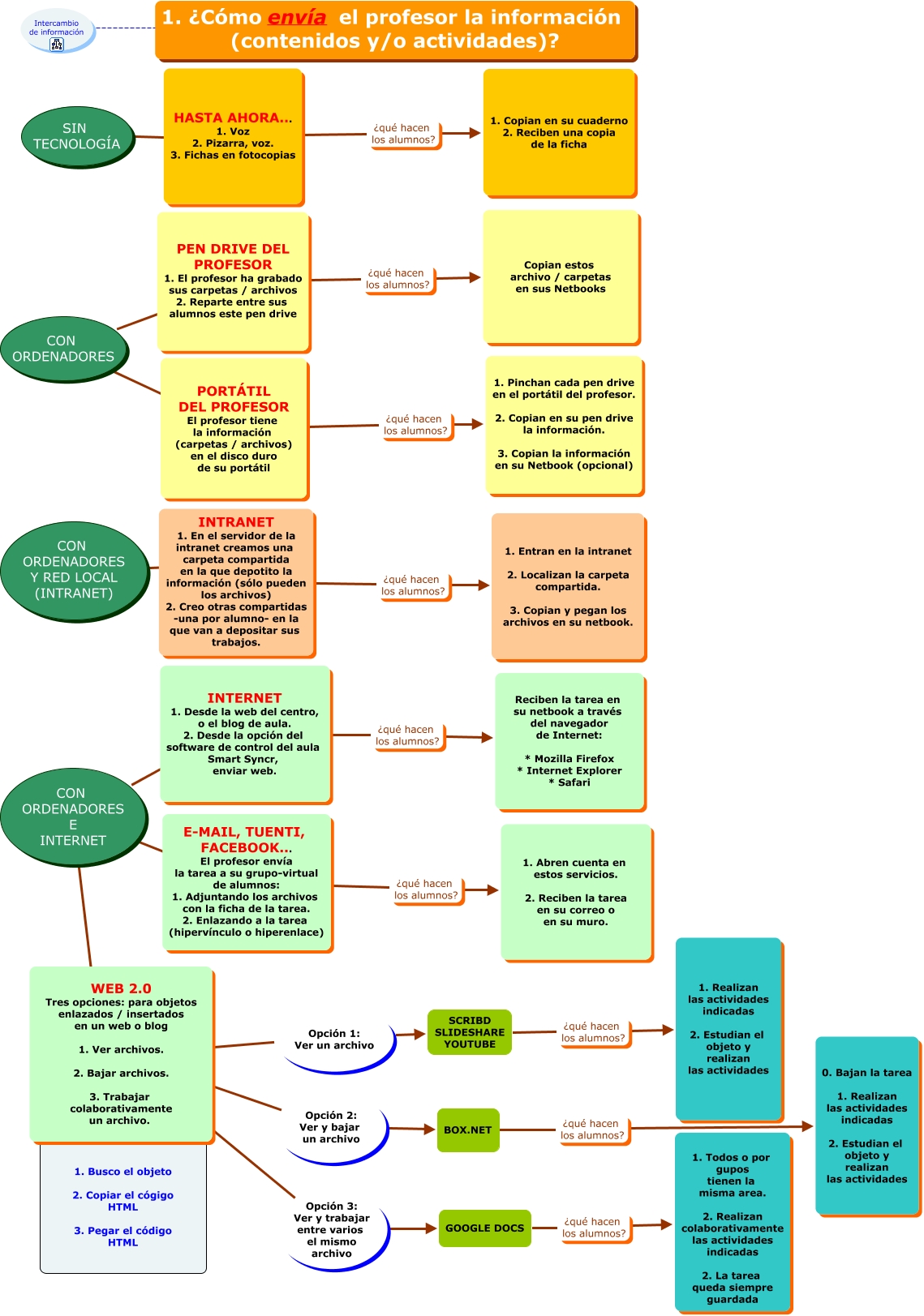
Este Cmap, tiene información relacionada con: enviar, CON ORDENADORES Y RED LOCAL (INTRANET) ???? INTRANET 1. En el servidor de la intranet creamos una carpeta compartida en la que depotito la información (sólo pueden los archivos) 2. Creo otras compartidas -una por alumno- en la que van a depositar sus trabajos., HASTA AHORA... 1. Voz 2. Pizarra, voz. 3. Fichas en fotocopias ¿qué hacen los alumnos? 1. Copian en su cuaderno 2. Reciben una copia de la ficha, Intercambio de información ???? 1. ¿Cómo envía el profesor la información (contenidos y/o actividades)?, SCRIBD SLIDESHARE YOUTUBE ¿qué hacen los alumnos? 1. Realizan las actividades indicadas 2. Estudian el objeto y realizan las actividades, INTERNET 1. Desde la web del centro, o el blog de aula. 2. Desde la opción del software de control del aula Smart Syncr, enviar web. ¿qué hacen los alumnos? Reciben la tarea en su netbook a través del navegador de Internet: * Mozilla Firefox * Internet Explorer * Safari, WEB 2.0 Tres opciones: para objetos enlazados / insertados en un web o blog 1. Ver archivos. 2. Bajar archivos. 3. Trabajar colaborativamente un archivo. Opción 2: Ver y bajar un archivo BOX.NET, WEB 2.0 Tres opciones: para objetos enlazados / insertados en un web o blog 1. Ver archivos. 2. Bajar archivos. 3. Trabajar colaborativamente un archivo. Opción 1: Ver un archivo SCRIBD SLIDESHARE YOUTUBE, INTRANET 1. En el servidor de la intranet creamos una carpeta compartida en la que depotito la información (sólo pueden los archivos) 2. Creo otras compartidas -una por alumno- en la que van a depositar sus trabajos. ¿qué hacen los alumnos? 1. Entran en la intranet 2. Localizan la carpeta compartida. 3. Copian y pegan los archivos en su netbook., CON ORDENADORES ???? PORTÁTIL DEL PROFESOR El profesor tiene la información (carpetas / archivos) en el disco duro de su portátil, CON ORDENADORES E INTERNET ???? INTERNET 1. Desde la web del centro, o el blog de aula. 2. Desde la opción del software de control del aula Smart Syncr, enviar web., WEB 2.0 Tres opciones: para objetos enlazados / insertados en un web o blog 1. Ver archivos. 2. Bajar archivos. 3. Trabajar colaborativamente un archivo. Opción 3: Ver y trabajar entre varios el mismo archivo GOOGLE DOCS, PORTÁTIL DEL PROFESOR El profesor tiene la información (carpetas / archivos) en el disco duro de su portátil ¿qué hacen los alumnos? 1. Pinchan cada pen drive en el portátil del profesor. 2. Copian en su pen drive la información. 3. Copian la información en su Netbook (opcional), SIN TECNOLOGÍA ???? HASTA AHORA... 1. Voz 2. Pizarra, voz. 3. Fichas en fotocopias, E-MAIL, TUENTI, FACEBOOK... El profesor envía la tarea a su grupo-virtual de alumnos: 1. Adjuntando los archivos con la ficha de la tarea. 2. Enlazando a la tarea (hipervínculo o hiperenlace) ¿qué hacen los alumnos? 1. Abren cuenta en estos servicios. 2. Reciben la tarea en su correo o en su muro., CON ORDENADORES ???? PEN DRIVE DEL PROFESOR 1. El profesor ha grabado sus carpetas / archivos 2. Reparte entre sus alumnos este pen drive, GOOGLE DOCS ¿qué hacen los alumnos? 1. Todos o por gupos tienen la misma area. 2. Realizan colaborativamente las actividades indicadas 2. La tarea queda siempre guardada, CON ORDENADORES E INTERNET ???? E-MAIL, TUENTI, FACEBOOK... El profesor envía la tarea a su grupo-virtual de alumnos: 1. Adjuntando los archivos con la ficha de la tarea. 2. Enlazando a la tarea (hipervínculo o hiperenlace), PEN DRIVE DEL PROFESOR 1. El profesor ha grabado sus carpetas / archivos 2. Reparte entre sus alumnos este pen drive ¿qué hacen los alumnos? Copian estos archivo / carpetas en sus Netbooks, BOX.NET ¿qué hacen los alumnos? 0. Bajan la tarea 1. Realizan las actividades indicadas 2. Estudian el objeto y realizan las actividades, CON ORDENADORES E INTERNET ???? WEB 2.0 Tres opciones: para objetos enlazados / insertados en un web o blog 1. Ver archivos. 2. Bajar archivos. 3. Trabajar colaborativamente un archivo.