WARNING:
JavaScript is turned OFF. None of the links on this concept map will
work until it is reactivated.
If you need help turning JavaScript On, click here.
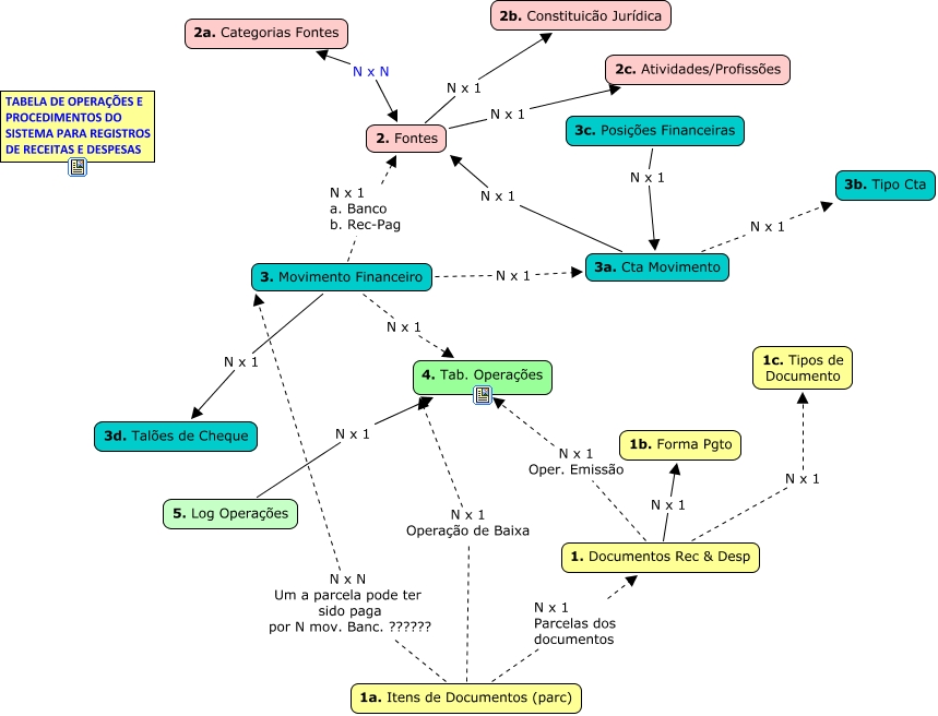
Esse mapa conceitual, produzido no IHMC CmapTools, tem a informação relacionada a: Sistema Financeiro- Estruturas de Dados V 2.5, 3c. Posições Financeiras N x 1 3a. Cta Movimento, 2. Fontes N x 1 2b. Constituicão Jurídica, 3. Movimento Financeiro N x 1 3a. Cta Movimento, 3a. Cta Movimento N x 1 2. Fontes, 1. Documentos Rec & Desp N x 1 1c. Tipos de Documento, 2. Fontes N x 1 2c. Atividades/Profissões, 1a. Itens de Documentos (parc) N x 1 Parcelas dos documentos 1. Documentos Rec & Desp, 1. Documentos Rec & Desp N x 1 Oper. Emissão 4. Tab. Operações, 1a. Itens de Documentos (parc) N x 1 Operação de Baixa 4. Tab. Operações, 3. Movimento Financeiro N x 1 4. Tab. Operações, 3. Movimento Financeiro N x 1 3d. Talões de Cheque, 3a. Cta Movimento N x 1 3b. Tipo Cta, 1a. Itens de Documentos (parc) N x N Um a parcela pode ter sido paga por N mov. Banc. ?????? 3. Movimento Financeiro, 1. Documentos Rec & Desp N x 1 1b. Forma Pgto, 3. Movimento Financeiro N x 1 a. Banco b. Rec-Pag 2. Fontes