IHMC Public Cmaps (3)

        Users (create your own folder...)
            UTAS
                CALT
                ePortfolios

                    Resources for eportfolios
                    Resources for PebblePad
                    About Me - video.url
                    Academic staff.url
                    ACODE Professionalism Project.url
                    Applying for a PebblePad Account - ePortfolios @UTAS website.url
                    CALT Home Page.url
                    Completing Forms in PebblePad - video.url
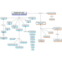
                    Create your own ePortfolio for Staff.cmap
                    Create your own ePortfolio for Students.cmap
                    Creating & Editing Assets in PebblePad - video.url
                    Creating a Blog in PebblePad - video.url
                    Creating Action Plans in PebblePad - video.url
                    Creating CV's in PebblePad - video.url
                    Creating Forms in PebblePad - video.url
                    Creating Special Pages in Webfolios - video.url
                    Creating Webfolios - video.url
                    Critical Reflective Practice learning module.url
                    Customising your desktop - video.url
                    Developing portfolios.url
                    eportfolios.cmap
                    ePortfolios concept maps and supporting resources.doc
                    ePortfolios for staff_ concept maps and supporting resources.doc
                    ePortfolios for students _ concept maps and supporting resources.doc
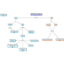
                    ePortfolio Support.cmap
                    ePortfolio tools for design, reflection and engagement.url
                    General staff.url
                    Getting Started with PebblePad - tipsheet.url
                    Guide to the Teaching Record & portfolio.url
                    Introduction to Reflective Practice Modules.url
                    IT Support.url
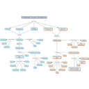
                    PebblePad.cmap
                    PebblePad ...not just an ePortfolio - flyer.url
                    PebblePad aAustralia Home Page.url
                    PebblePad for Students.cmap
                    PebblePad Help.url
                    PebblePad Login.url
                    PebblePad Online Help.url
                    PebblePad Overview - video.url
                    PebblePad supporting Learning & Development - flyer.url
                    PP Profiles & Proformas.url
                    PPT Presentation ePortfolios for learning and teaching.ppt
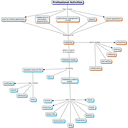
                    Professional Activities.cmap
                    Professional Development.cmap
                    Profile Builder - video.url
                    Reflective Journal Writing.url
                    Setting in PebblePad.url
                    Sharing PebblePad assets - video.url
                    Supporting PDP.url
                    Tagging Assets - video.url
                    teaching_portfolio.pdf
                    Teaching & Learning at UTAS.url
                    Technical Tips - file size reduction.doc
                    The oOverview Pad.url
                    UTAS ePortfolio website.url
                    UTAS logo.jpg
                    What is PebblePab - overview video.url
                    What to do with PebblePad Assets - the PP Overview Pad - video.url
                    Your research project _ how & where to start.url