WARNING:
JavaScript is turned OFF. None of the links on this concept map will
work until it is reactivated.
If you need help turning JavaScript On, click here.
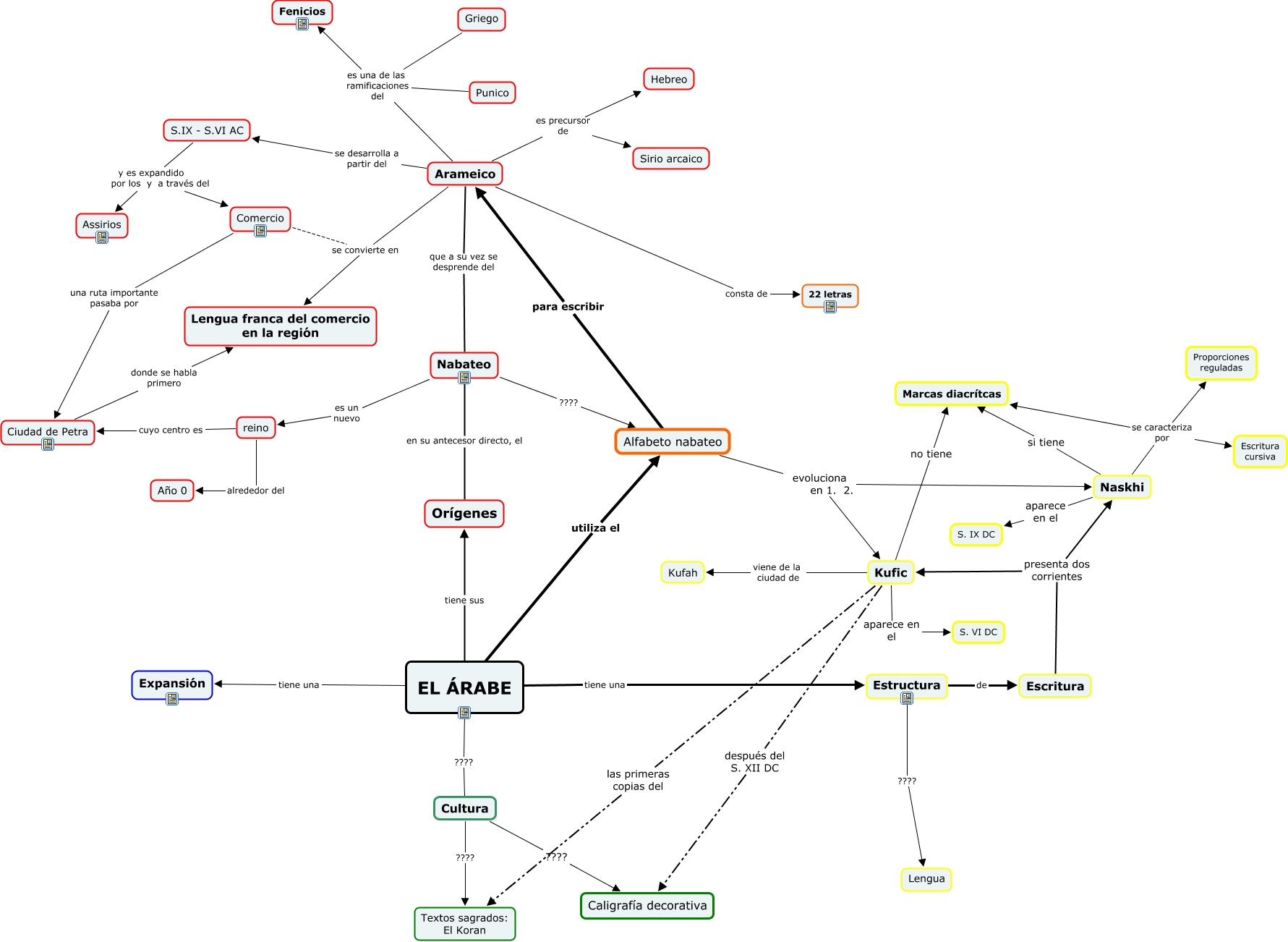
This Concept Map, created with IHMC CmapTools, has information related to: MapaArabe, Alfabeto nabateo evoluciona en 1. 2. Kufic, Arameico es precursor de Hebreo, Arameico es una de las ramificaciones del Fenicios, Kufic después del S. XII DC Caligrafía decorativa, Comercio una ruta importante pasaba por Ciudad de Petra, Naskhi aparece en el S. IX DC, Estructura ???? Lengua, EL ÁRABE ???? Cultura, Naskhi se caracteriza por Escritura cursiva, Naskhi se caracteriza por Proporciones reguladas, Kufic las primeras copias del Textos sagrados: El Koran, EL ÁRABE tiene una Estructura, Alfabeto nabateo para escribir Arameico, Arameico es precursor de Sirio arcaico, reino alrededor del Año 0, Arameico se desarrolla a partir del S.IX - S.VI AC, Alfabeto nabateo evoluciona en 1. 2. Naskhi, reino cuyo centro es Ciudad de Petra, Escritura presenta dos corrientes Naskhi, Kufic viene de la ciudad de Kufah