WARNING:
JavaScript is turned OFF. None of the links on this concept map will
work until it is reactivated.
If you need help turning JavaScript On, click here.
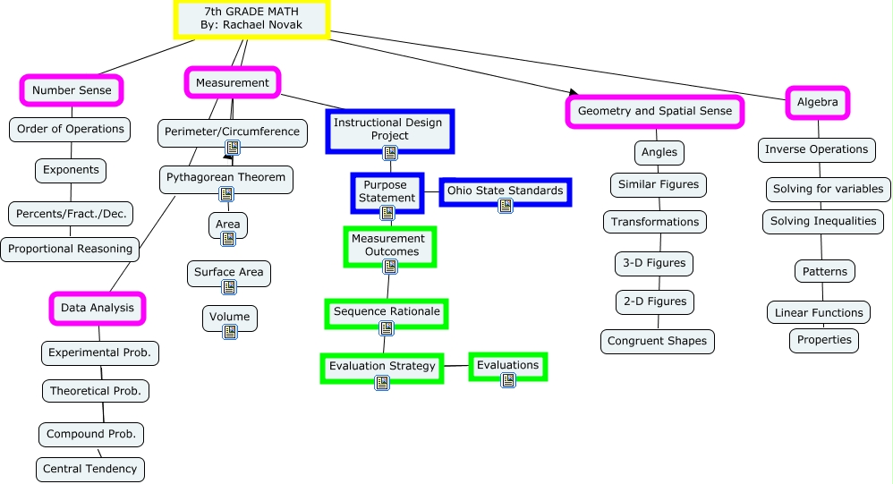
This Concept Map, created with IHMC CmapTools, has information related to: rnovak. Instructional Design Project EDTL 7100, Measurement Area, Purpose Statement Ohio State Standards, Perimeter/Circumference ???? Measurement, Measurement ???? Instructional Design Project, 7th GRADE MATH By: Rachael Novak Number Sense, 7th GRADE MATH By: Rachael Novak ???? Data Analysis, Geometry and Spatial Sense ???? Congruent Shapes, 7th GRADE MATH By: Rachael Novak Includes Measurement, Algebra ???? Properties, Instructional Design Project ???? Evaluation Strategy, Data Analysis ???? Experimental Prob., Compound Prob. ???? Central Tendency, Evaluation Strategy ???? Evaluations, Measurement Perimeter/Circumference, Algebra ???? 7th GRADE MATH By: Rachael Novak, Number Sense ???? Proportional Reasoning, 7th GRADE MATH By: Rachael Novak Geometry and Spatial Sense, Evaluation Strategy ???? Evaluations