WARNING:
JavaScript is turned OFF. None of the links on this concept map will
work until it is reactivated.
If you need help turning JavaScript On, click here.
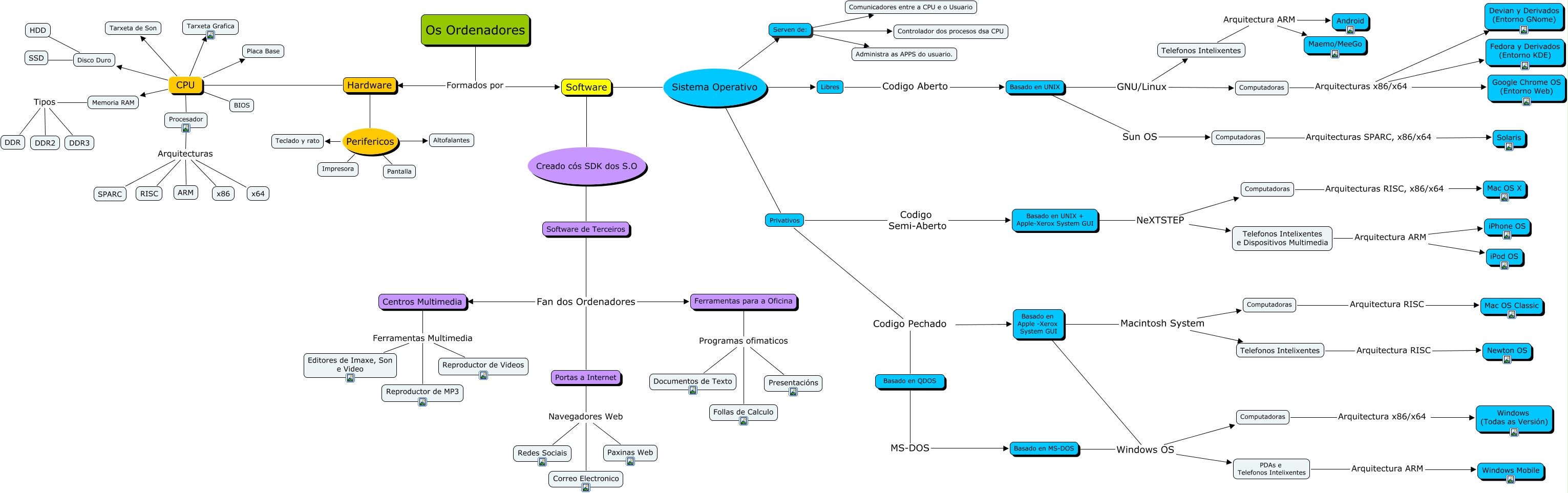
Este Cmap, tiene información relacionada con: Mapa Conceptual TICS, Procesador Arquitecturas RISC, Procesador Arquitecturas ARM, Computadoras Arquitecturas x86/x64 Devian y Derivados (Entorno GNome), Basado en UNIX GNU/Linux Telefonos Intelixentes, Procesador Arquitecturas x86, Basado en UNIX + Apple-Xerox System GUI NeXTSTEP Computadoras, Software Creado cós SDK dos S.O Software de Terceiros, Software de Terceiros Fan dos Ordenadores Ferramentas para a Oficina, Serven de: ???? Controlador dos procesos dsa CPU, Memoria RAM Tipos DDR, Software de Terceiros Fan dos Ordenadores Centros Multimedia, Basado en Apple -Xerox System GUI Macintosh System Computadoras, Software Sistema Operativo Libres, Software Sistema Operativo Serven de:, PDAs e Telefonos Intelixentes Arquitectura ARM Windows Mobile, Centros Multimedia Ferramentas Multimedia Reproductor de Videos, Computadoras Arquitecturas x86/x64 Google Chrome OS (Entorno Web), Software Sistema Operativo Privativos, Disco Duro ???? SSD, Telefonos Intelixentes e Dispositivos Multimedia Arquitectura ARM iPod OS