WARNING:
JavaScript is turned OFF. None of the links on this concept map will
work until it is reactivated.
If you need help turning JavaScript On, click here.
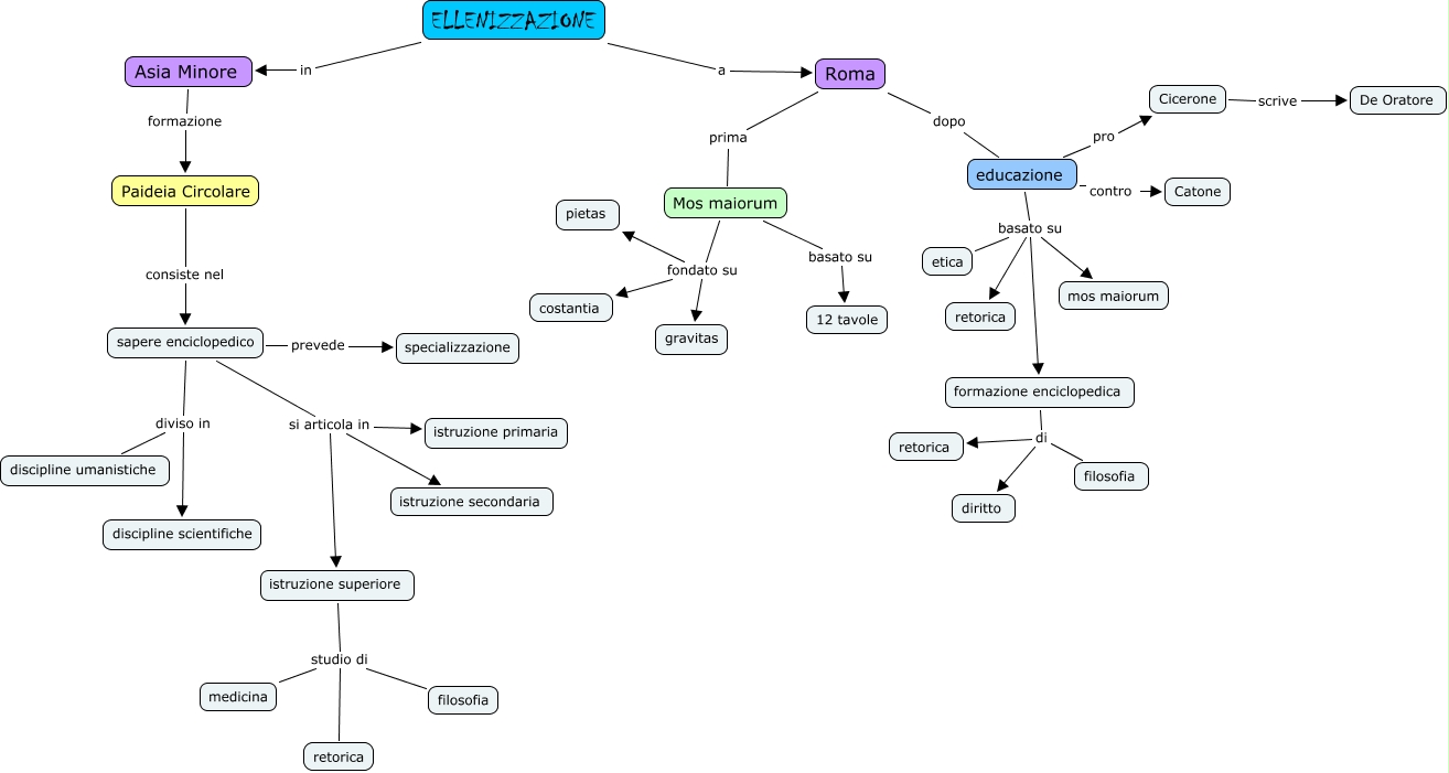
Questa Cmap, creata con IHMC CmapTools, contiene informazioni relative a: elenizzazione (tuo), educazione basato su etica, educazione pro Cicerone, sapere enciclopedico si articola in istruzione primaria, Mos maiorum fondato su gravitas, sapere enciclopedico si articola in istruzione superiore, sapere enciclopedico si articola in istruzione secondaria, educazione basato su formazione enciclopedica, educazione basato su mos maiorum, sapere enciclopedico diviso in discipline umanistiche, istruzione superiore studio di retorica, istruzione superiore studio di filosofia, Mos maiorum fondato su costantia, Cicerone scrive De Oratore, ELLENIZZAZIONE a Roma, Mos maiorum fondato su pietas, formazione enciclopedica di retorica, formazione enciclopedica di diritto, formazione enciclopedica di filosofia, Paideia Circolare consiste nel sapere enciclopedico, educazione basato su retorica