WARNING:
JavaScript is turned OFF. None of the links on this concept map will
work until it is reactivated.
If you need help turning JavaScript On, click here.
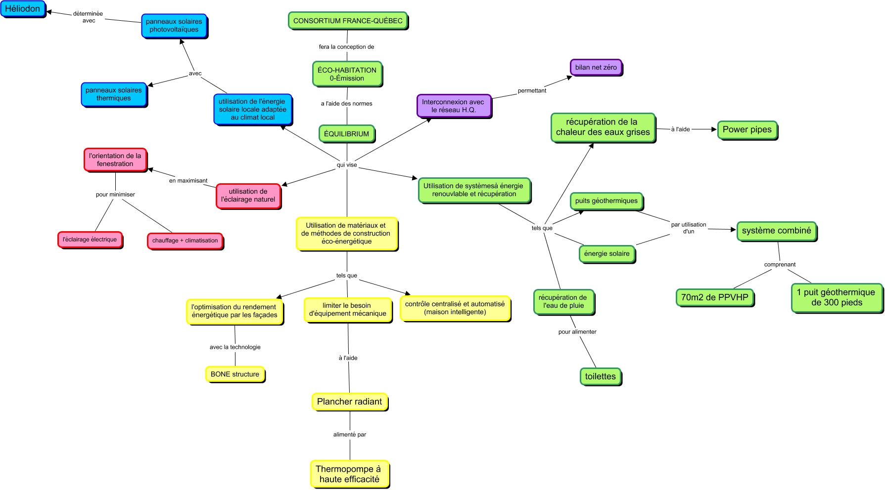
Cette carte de concepts créée avec IHMC CmapTools traite de: Éco-habitation 0-émission - itération 2, Utilisation de matériaux et de méthodes de construction éco-énergétique tels que contrôle centralisé et automatisé (maison intelligente), l'orientation de la fenestration pour minimiser l'éclairage électrique, ÉQUILIBRIUM qui vise Utilisation de matériaux et de méthodes de construction éco-énergétique, puits géothermiques par utilisation d'un système combiné, Utilisation de systèmesà énergie renouvlable et récupération tels que puits géothermiques, Utilisation de systèmesà énergie renouvlable et récupération tels que récupération de l'eau de pluie, Utilisation de matériaux et de méthodes de construction éco-énergétique tels que limiter le besoin d'équipement mécanique, Utilisation de matériaux et de méthodes de construction éco-énergétique tels que l'optimisation du rendement énergétique par les façades, énergie solaire par utilisation d'un système combiné, Plancher radiant alimenté par Thermopompe à haute efficacité, utilisation de l'éclairage naturel en maximisant l'orientation de la fenestration, CONSORTIUM FRANCE-QUÉBEC fera la conception de ÉCO-HABITATION 0-Émission, récupération de la chaleur des eaux grises à l'aide Power pipes, Utilisation de systèmesà énergie renouvlable et récupération tels que récupération de la chaleur des eaux grises, ÉQUILIBRIUM qui vise utilisation de l'éclairage naturel, utilisation de l'énergie solaire locale adaptée au climat local avec panneaux solaires photovoltaïques, ÉQUILIBRIUM qui vise Interconnexion avec le réseau H.Q., système combiné comprenant 1 puit géothermique de 300 pieds, ÉCO-HABITATION 0-Émission a l'aide des normes ÉQUILIBRIUM, l'optimisation du rendement énergétique par les façades avec la technologie BONE structure