WARNING:
JavaScript is turned OFF. None of the links on this concept map will
work until it is reactivated.
If you need help turning JavaScript On, click here.
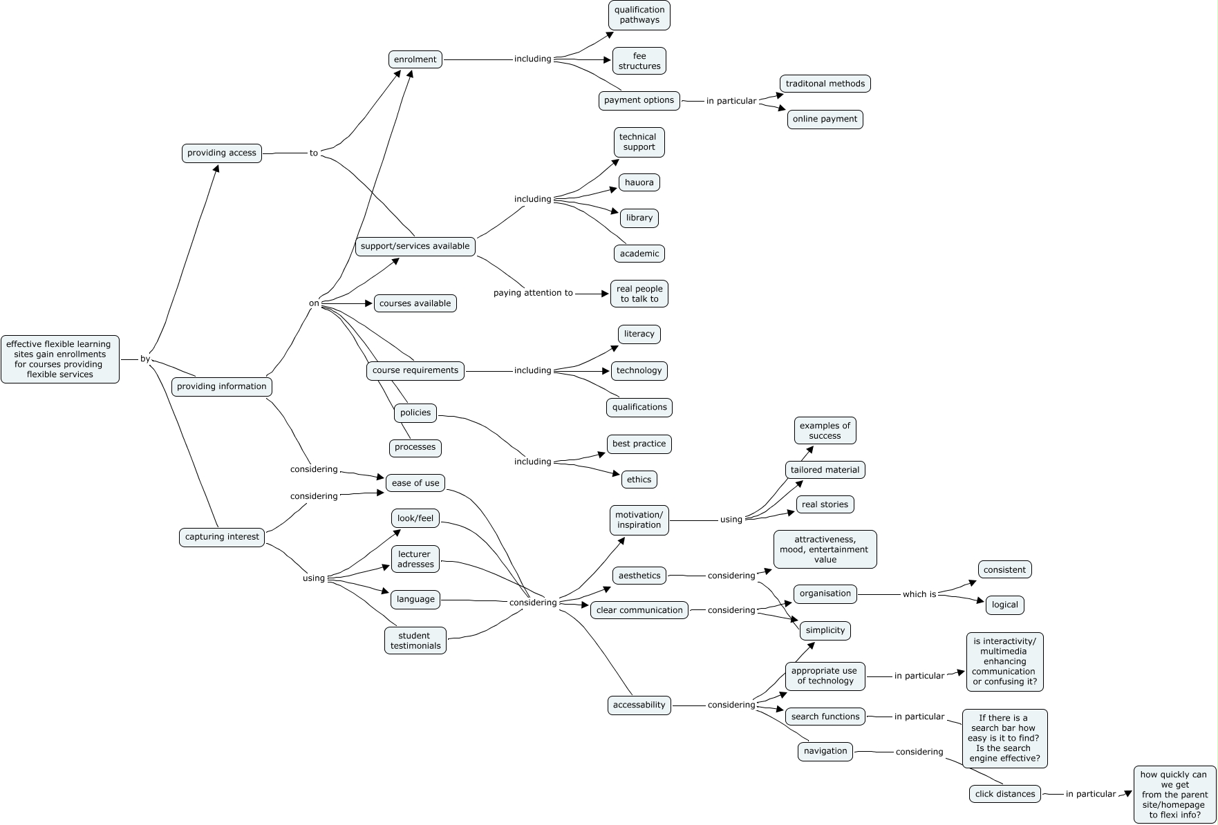
This Concept Map, created with IHMC CmapTools, has information related to: flexible learning provider - gaining enrolments, clear communication considering organisation, support/services available paying attention to real people to talk to, ease of use considering motivation/ inspiration, aesthetics considering attractiveness, mood, entertainment value, language considering accessability, student testimonials considering clear communication, accessability considering appropriate use of technology, capturing interest using student testimonials, course requirements including qualifications, navigation considering click distances, aesthetics considering simplicity, policies including best practice, capturing interest using lecturer adresses, click distances in particular how quickly can we get from the parent site/homepage to flexi info?, capturing interest using look/feel, motivation/ inspiration using tailored material, course requirements including technology, language considering motivation/ inspiration, providing information on courses available, look/feel considering motivation/ inspiration