WARNING:
JavaScript is turned OFF. None of the links on this concept map will
work until it is reactivated.
If you need help turning JavaScript On, click here.
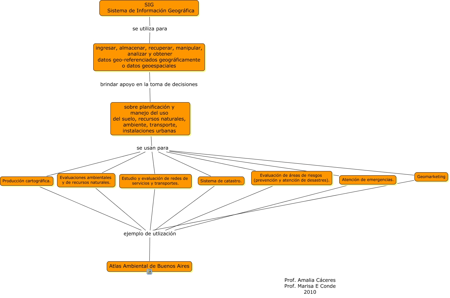
Este Cmap, tiene información relacionada con: SIG, Atención de emergencias. ejemplo de utlización Atlas Ambiental de Buenos Aires, sobre planificación y manejo del uso del suelo, recursos naturales, ambiente, transporte, instalaciones urbanas se usan para Geomarketing, Producción cartográfica. ejemplo de utlización Atlas Ambiental de Buenos Aires, Estudio y evaluación de redes de servicios y transportes. ejemplo de utlización Atlas Ambiental de Buenos Aires, sobre planificación y manejo del uso del suelo, recursos naturales, ambiente, transporte, instalaciones urbanas se usan para Producción cartográfica., Sistema de catastro. ejemplo de utlización Atlas Ambiental de Buenos Aires, Evaluaciones ambientales y de recursos naturales. ejemplo de utlización Atlas Ambiental de Buenos Aires, sobre planificación y manejo del uso del suelo, recursos naturales, ambiente, transporte, instalaciones urbanas se usan para Atención de emergencias., sobre planificación y manejo del uso del suelo, recursos naturales, ambiente, transporte, instalaciones urbanas se usan para Evaluación de áreas de riesgos (prevención y atención de desastres)., sobre planificación y manejo del uso del suelo, recursos naturales, ambiente, transporte, instalaciones urbanas se usan para Estudio y evaluación de redes de servicios y transportes., ingresar, almacenar, recuperar, manipular, analizar y obtener datos geo-referenciados geográficamente o datos geoespaciales brindar apoyo en la toma de decisiones sobre planificación y manejo del uso del suelo, recursos naturales, ambiente, transporte, instalaciones urbanas, sobre planificación y manejo del uso del suelo, recursos naturales, ambiente, transporte, instalaciones urbanas se usan para Sistema de catastro., sobre planificación y manejo del uso del suelo, recursos naturales, ambiente, transporte, instalaciones urbanas se usan para Evaluaciones ambientales y de recursos naturales., Geomarketing ejemplo de utlización Atlas Ambiental de Buenos Aires, Evaluación de áreas de riesgos (prevención y atención de desastres). ejemplo de utlización Atlas Ambiental de Buenos Aires, SIG Sistema de Información Geográfica se utiliza para ingresar, almacenar, recuperar, manipular, analizar y obtener datos geo-referenciados geográficamente o datos geoespaciales