WARNING:
JavaScript is turned OFF. None of the links on this concept map will
work until it is reactivated.
If you need help turning JavaScript On, click here.
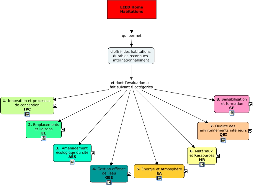
Cette carte de concepts créée avec IHMC CmapTools traite de: LEED Home, Systèmes à air pulsé Avec une condition préalable Des filtres efficaces, Systèmes à air pulsé Soit par Des filtres de plus grande efficacité, Planification du projet intégré avec une condition préalable Évaluation préliminaire, Aménagement écologique du site AÉS Suivant 6 points Gestion des eaux de surface, Aménagement paysager par Réduction d’au moins 20 % la demande globale en eau d’irrigation, Systèmes de CVCA sans conduits Visant à réduire au maximum les pertes de distribution, Sensibilisation et formation SF Suivant ces 2 points 2. Formation au gestionnaire du bâtiment, Qualité des environnements intérieurs QEI Soit en suivant ces 9 points Distribution du chauffage et du refroidissement, Évacuation des gaz de combustion avec une condition préalable Mesures de base pour évacuer les gaz de combustion, Système d’irrigation par un système d’irrigation à haute efficacité, Qualité des environnements intérieurs QEI Soit en suivant ces 9 points Contrôle des contaminants, Gestion des eaux de surface par une gestion du ruissellement provenant de la toiture, Éclairage par Ensemble d’appareils d’éclairage de pointe, Processus de gestion de la durabilité Avec 2 conditions préalables Gestion de la durabilité, 5. Produits antiparasitaires non toxiques par des solutions de rechange au contrôle des parasites, Produits à privilégier du point de vue environnemental Dont la condition préalable est Bois tropical certifié FSC., d. Orientation du bâtiment pour tirer parti du solaire Soit par Au moins 90 % du vitrage du mur donnant sur le sud est complètement ombragée (à l’aide de pare-soleil, surplombs ou autre mesure) à midi le 21 juin et non ombragée à midi le 21 décembre., Emplacements et liaisons EL Soit suivant ces 5 points d. Ressources communautaires, Systèmes de CVCA sans conduits Soit par Les filtres les plus efficaces, d. Orientation du bâtiment pour tirer parti du solaire Soit par L’axe est-ouest du bâtiment est à moins de 15 degrés de l’axe est-ouest.