WARNING:
JavaScript is turned OFF. None of the links on this concept map will
work until it is reactivated.
If you need help turning JavaScript On, click here.
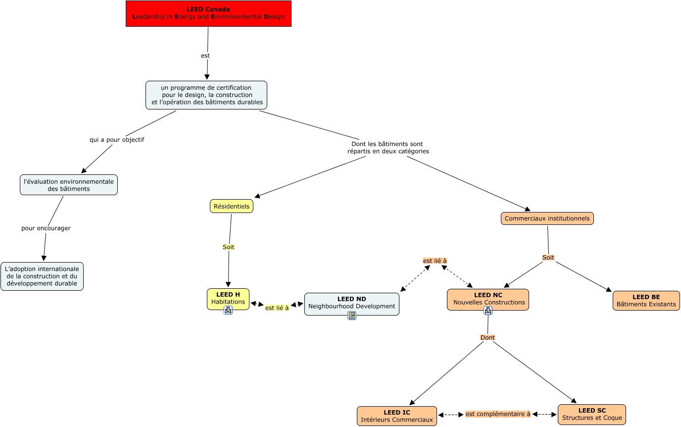
Cette carte de concepts créée avec IHMC CmapTools traite de: LEED version 2, un programme de certification pour le design, la construction et l’opération des bâtiments durables Dont les bâtiments sont répartis en deux catégories Commerciaux institutionnels, Commerciaux institutionnels Soit LEED NC Nouvelles Constructions, LEED NC Nouvelles Constructions Dont LEED IC Intérieurs Commerciaux, Commerciaux institutionnels Soit LEED BE Bâtiments Existants, LEED Canada Leadership in Energy and Environnemental Design est un programme de certification pour le design, la construction et l’opération des bâtiments durables, un programme de certification pour le design, la construction et l’opération des bâtiments durables qui a pour objectif l'évaluation environnementale des bâtiments, l'évaluation environnementale des bâtiments pour encourager L’adoption internationale de la construction et du développement durable, Résidentiels Soit LEED H Habitations, un programme de certification pour le design, la construction et l’opération des bâtiments durables Dont les bâtiments sont répartis en deux catégories Résidentiels, LEED NC Nouvelles Constructions Dont LEED SC Structures et Coque