WARNING:
JavaScript is turned OFF. None of the links on this concept map will
work until it is reactivated.
If you need help turning JavaScript On, click here.
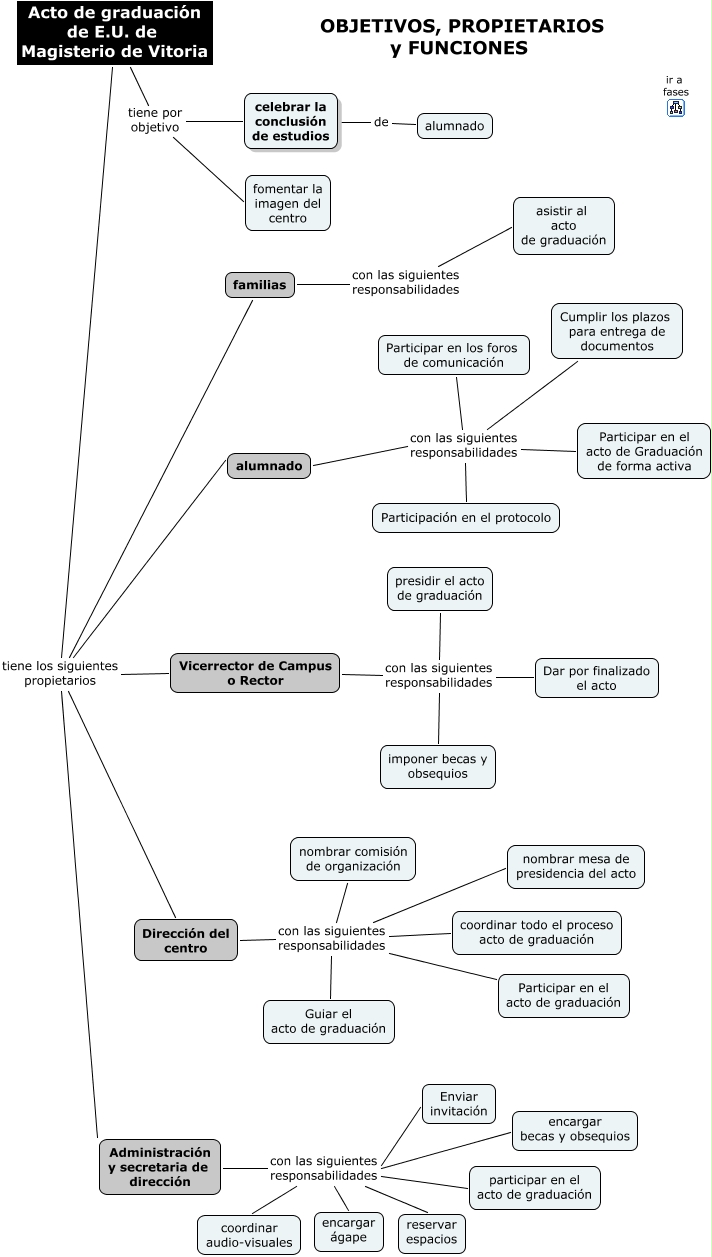
Este Cmap, tiene información relacionada con: Graduación_a, Vicerrector de Campus o Rector con las siguientes responsabilidades presidir el acto de graduación, Administración y secretaria de dirección con las siguientes responsabilidades reservar espacios, Acto de graduación de E.U. de Magisterio de Vitoria tiene los siguientes propietarios Dirección del centro, Dirección del centro con las siguientes responsabilidades coordinar todo el proceso acto de graduación, Dirección del centro con las siguientes responsabilidades nombrar comisión de organización, Administración y secretaria de dirección con las siguientes responsabilidades encargar becas y obsequios, Acto de graduación de E.U. de Magisterio de Vitoria tiene por objetivo celebrar la conclusión de estudios, Dirección del centro con las siguientes responsabilidades Guiar el acto de graduación, Dirección del centro con las siguientes responsabilidades Participar en el acto de graduación, Administración y secretaria de dirección con las siguientes responsabilidades coordinar audio-visuales, celebrar la conclusión de estudios de alumnado, alumnado con las siguientes responsabilidades Participar en el acto de Graduación de forma activa, Vicerrector de Campus o Rector con las siguientes responsabilidades Dar por finalizado el acto, Administración y secretaria de dirección con las siguientes responsabilidades Enviar invitación, Administración y secretaria de dirección con las siguientes responsabilidades participar en el acto de graduación, Administración y secretaria de dirección con las siguientes responsabilidades encargar ágape, Vicerrector de Campus o Rector con las siguientes responsabilidades imponer becas y obsequios, Acto de graduación de E.U. de Magisterio de Vitoria tiene los siguientes propietarios Vicerrector de Campus o Rector, Acto de graduación de E.U. de Magisterio de Vitoria tiene los siguientes propietarios Administración y secretaria de dirección, Acto de graduación de E.U. de Magisterio de Vitoria tiene los siguientes propietarios familias