WARNING:
JavaScript is turned OFF. None of the links on this concept map will
work until it is reactivated.
If you need help turning JavaScript On, click here.
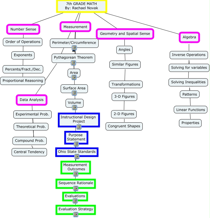
This Concept Map, created with IHMC CmapTools, has information related to: rnovak.cmap on curriculum design, Measurement Area, Perimeter/Circumference ???? Measurement, 7th GRADE MATH By: Rachael Novak Number Sense, 7th GRADE MATH By: Rachael Novak Algebra, 7th GRADE MATH By: Rachael Novak ???? Data Analysis, 7th GRADE MATH By: Rachael Novak Includes Measurement, Angles ???? Similar Figures, Solving Inequalities ???? Patterns, Evaluation Strategy ???? Evaluations, Data Analysis ???? Experimental Prob., Pythagorean Theorem Measurement Outcomes, Compound Prob. ???? Central Tendency, Linear Functions ???? Properties, Algebra ???? Inverse Operations, Inverse Operations ???? Solving Inequalities, Solving Inequalities ???? Linear Functions, Measurement Perimeter/Circumference, Similar Figures ???? 2-D Figures, Number Sense ???? Proportional Reasoning, Evaluations ???? Measurement Outcomes