Warning:
JavaScript is turned OFF. None of the links on this page will work until it is reactivated.
If you need help turning JavaScript On, click here.
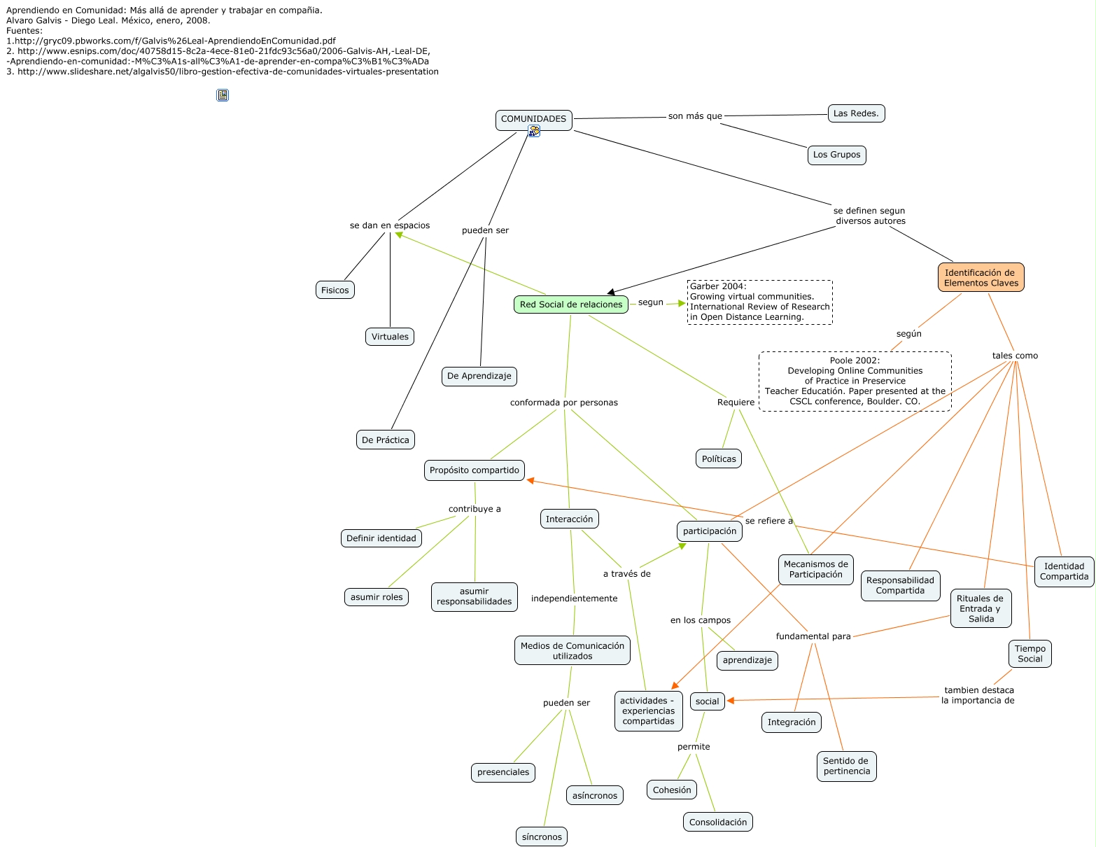
Este Cmap, tiene información relacionada con: comunidades, Medios de Comunicación utilizados pueden ser asíncronos, Interacción independientemente Medios de Comunicación utilizados, Identificación de Elementos Claves tales como Rituales de Entrada y Salida, Tiempo Social tambien destaca la importancia de social, social permite Consolidación, Identificación de Elementos Claves según Poole 2002: Developing Online Communities of Practice in Preservice Teacher Educatión. Paper presented at the CSCL conference, Boulder. CO., Red Social de relaciones Requiere Mecanismos de Participación, COMUNIDADES pueden ser De Aprendizaje, Red Social de relaciones Requiere Políticas, Rituales de Entrada y Salida fundamental para Sentido de pertinencia, participación fundamental para Sentido de pertinencia, Red Social de relaciones conformada por personas Interacción, Identificación de Elementos Claves tales como Tiempo Social, Interacción a través de participación, social permite Cohesión, Identificación de Elementos Claves tales como participación, Identificación de Elementos Claves tales como Responsabilidad Compartida, Propósito compartido contribuye a Definir identidad, participación en los campos social, COMUNIDADES se dan en espacios Virtuales