WARNING:
JavaScript is turned OFF. None of the links on this concept map will
work until it is reactivated.
If you need help turning JavaScript On, click here.
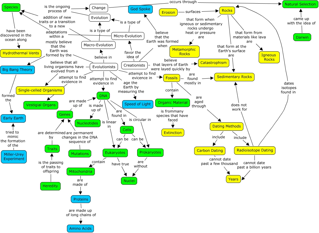
This Concept Map, created with IHMC CmapTools, has information related to: Evolution, Evolutionists attempt to find evidence in DNA, Dating Methods include Carbon Dating, Micro-Evolution adaptations within a Species, Genes are made up of DNA, Prokaryotes are without Nuclei, DNA are found in Cells, Fossils are found mostly in Sedimentary Rocks, DNA is made up of Nucleotides, Heredity is the passing of traits to offspring Traits, Macro-Evolution is a type of Evolution, Micro-Evolution is a type of Evolution, Cells can be Prokaryotes, Macro-Evolution addition of new traits or a transition to a new Species, Evolutionists believe in Macro-Evolution, DNA is circular in Prokaryotes, Carbon Dating cannot date past a few thousand Years, Creationists believe that layers of Earth were layed quickly by Catastrophism, Rocks that form when igneous or sedimentary rocks undergo heat or pressure are Metamorphic Rocks, Evolutionists mostly believe that the Earth was formed by the Big Bang Theory, Evolutionists believe that all living organisms have evolved from a Single-celled Organisms