WARNING:
JavaScript is turned OFF. None of the links on this concept map will
work until it is reactivated.
If you need help turning JavaScript On, click here.
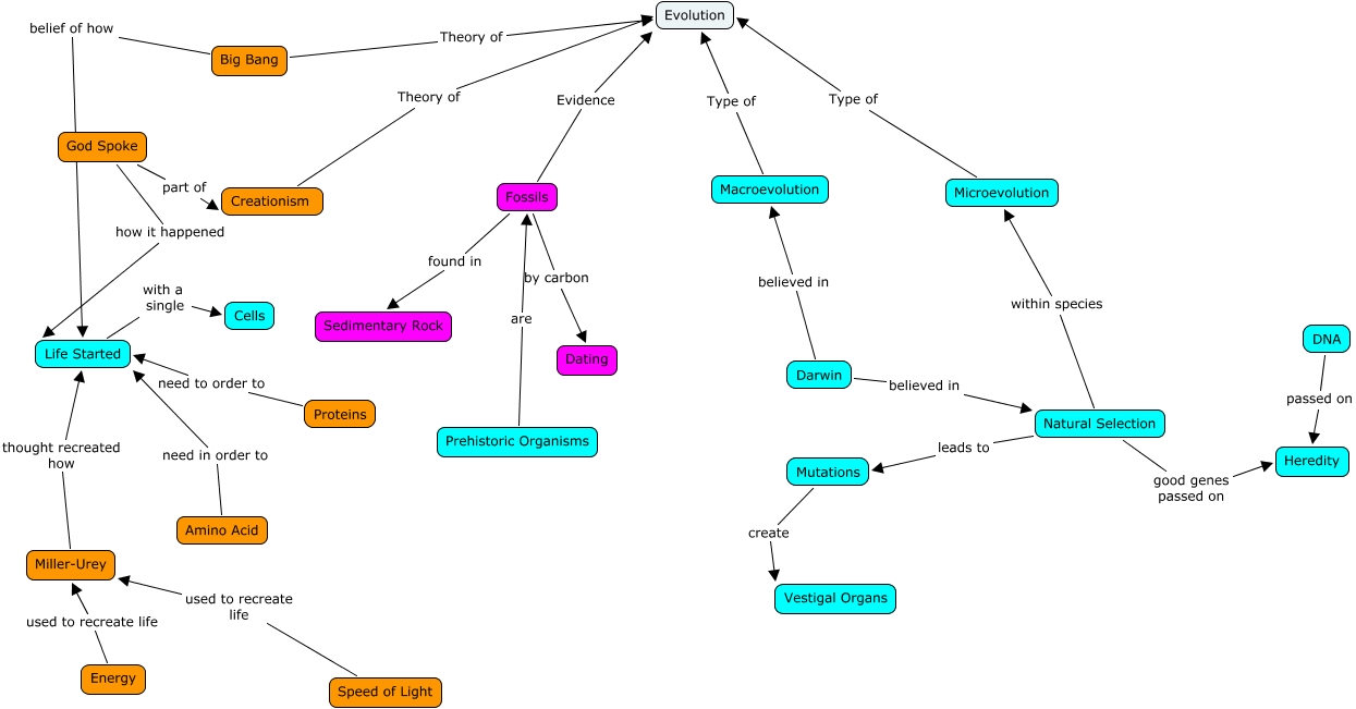
This Concept Map, created with IHMC CmapTools, has information related to: Evoultion, DNA passed on Heredity, Darwin believed in Natural Selection, Life Started with a single Cells, Speed of Light used to recreate life Miller-Urey, Natural Selection within species Microevolution, God Spoke part of Creationism, Natural Selection good genes passed on Heredity, Fossils by carbon Dating, Energy used to recreate life Miller-Urey, Amino Acid need in order to Life Started, Macroevolution Type of Evolution, Big Bang Theory of Evolution, Big Bang belief of how Life Started, Fossils Evidence Evolution, Darwin believed in Macroevolution, Natural Selection leads to Mutations, Proteins need to order to Life Started, Prehistoric Organisms are Fossils, Fossils found in Sedimentary Rock, Microevolution Type of Evolution