WARNING:
JavaScript is turned OFF. None of the links on this concept map will
work until it is reactivated.
If you need help turning JavaScript On, click here.
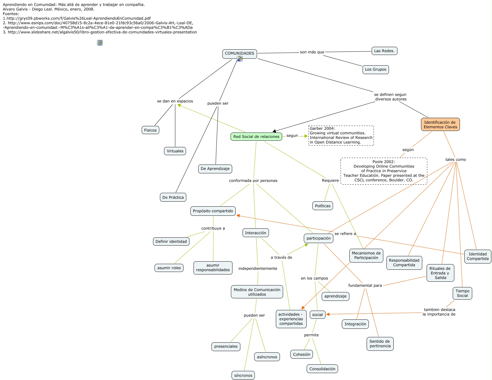
Este Cmap, tiene información relacionada con: GRYC09, Medios de Comunicación utilizados pueden ser síncronos, Red Social de relaciones Requiere Mecanismos de Participación, Red Social de relaciones Requiere Políticas, Medios de Comunicación utilizados pueden ser asíncronos, COMUNIDADES se definen segun diversos autores Identificación de Elementos Claves, Interacción independientemente Medios de Comunicación utilizados, Red Social de relaciones conformada por personas participación, Red Social de relaciones se dan en espacios Virtuales, social permite Cohesión, participación en los campos aprendizaje, Identidad Compartida se refiere a Propósito compartido, Tiempo Social tambien destaca la importancia de social, COMUNIDADES se dan en espacios Virtuales, participación en los campos social, Interacción a través de actividades - experiencias compartidas, Medios de Comunicación utilizados pueden ser presenciales, COMUNIDADES son más que Los Grupos, Red Social de relaciones segun Garber 2004: Growing virtual communities. International Review of Research in Open Distance Learning., participación fundamental para Sentido de pertinencia, Identificación de Elementos Claves tales como actividades - experiencias compartidas