WARNING:
JavaScript is turned OFF. None of the links on this concept map will
work until it is reactivated.
If you need help turning JavaScript On, click here.
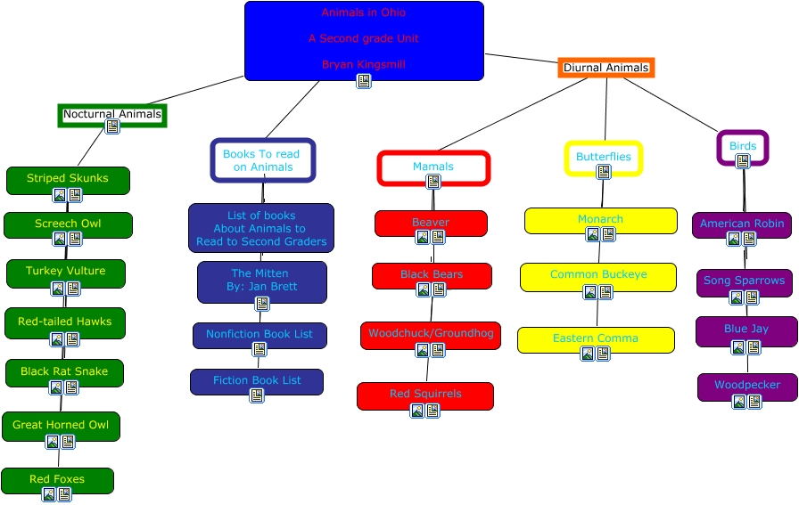
This Concept Map, created with IHMC CmapTools, has information related to: Kingsmill_Practice_Cmap, Animals in Ohio A Second grade Unit Bryan Kingsmill Diurnal Animals Butterflies, Striped Skunks ???? Black Rat Snake, Animals in Ohio A Second grade Unit Bryan Kingsmill Diurnal Animals Mamals, Mamals ???? Red Squirrels, Striped Skunks ???? Red Foxes, Butterflies ???? Common Buckeye, Striped Skunks Screech Owl, Books To read on Animals ???? Nonfiction Book List, Mamals Black Bears, Striped Skunks Red-tailed Hawks, List of books About Animals to Read to Second Graders The Mitten By: Jan Brett, Birds American Robin, Animals in Ohio A Second grade Unit Bryan Kingsmill Nocturnal Animals Striped Skunks, Butterflies Monarch, Animals in Ohio A Second grade Unit Bryan Kingsmill ???? Books To read on Animals, Birds Song Sparrows, Books To read on Animals List of books About Animals to Read to Second Graders, Animals in Ohio A Second grade Unit Bryan Kingsmill Diurnal Animals Birds, Mamals Beaver, Books To read on Animals ???? Fiction Book List