WARNING:
JavaScript is turned OFF. None of the links on this concept map will
work until it is reactivated.
If you need help turning JavaScript On, click here.
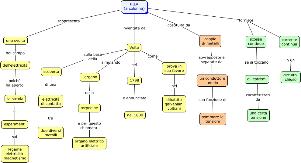
Questa Cmap, creata con IHMC CmapTools, contiene informazioni relative a: Pila, PILA (a colonna) costituita da coppie di metalli, torpedine e per questo chiamata organo elettrico artificiale, prova in suo favore nel dibattito galvaniani voltiani, un conduttore umido con funzione di sommare le tensioni, corrente continua in un circuito chiuso, PILA (a colonna) fornisce corrente continua, PILA (a colonna) inventata da Volta, una svolta nel campo dell'elettricità, scoperta di una elettricità di contatto, esperimenti sul legame elettricità magnetismo, elettricità di contatto tra due diversi metalli, PILA (a colonna) fornisce scosse continue, Volta simulando l'organo, PILA (a colonna) rappresenta una svolta, l'organo della torpedine, Volta come prova in suo favore, 1799 e annunciata nel 1800, la strada a esperimenti, coppie di metalli sovrapposte e separate da un conduttore umido, scosse continue se si toccano gli estremi