WARNING:
JavaScript is turned OFF. None of the links on this concept map will
work until it is reactivated.
If you need help turning JavaScript On, click here.
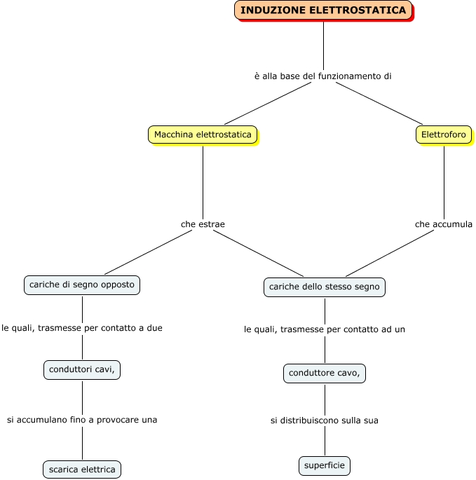
Questa Cmap, creata con IHMC CmapTools, contiene informazioni relative a: Induzione elettrostatica parziale, Elettroforo che accumula cariche dello stesso segno, Macchina elettrostatica che estrae cariche di segno opposto, conduttori cavi, si accumulano fino a provocare una scarica elettrica, INDUZIONE ELETTROSTATICA è alla base del funzionamento di Macchina elettrostatica, cariche di segno opposto le quali, trasmesse per contatto a due conduttori cavi,, cariche dello stesso segno le quali, trasmesse per contatto ad un conduttore cavo,, conduttore cavo, si distribuiscono sulla sua superficie, INDUZIONE ELETTROSTATICA è alla base del funzionamento di Elettroforo, Macchina elettrostatica che estrae cariche dello stesso segno