WARNING:
JavaScript is turned OFF. None of the links on this concept map will
work until it is reactivated.
If you need help turning JavaScript On, click here.
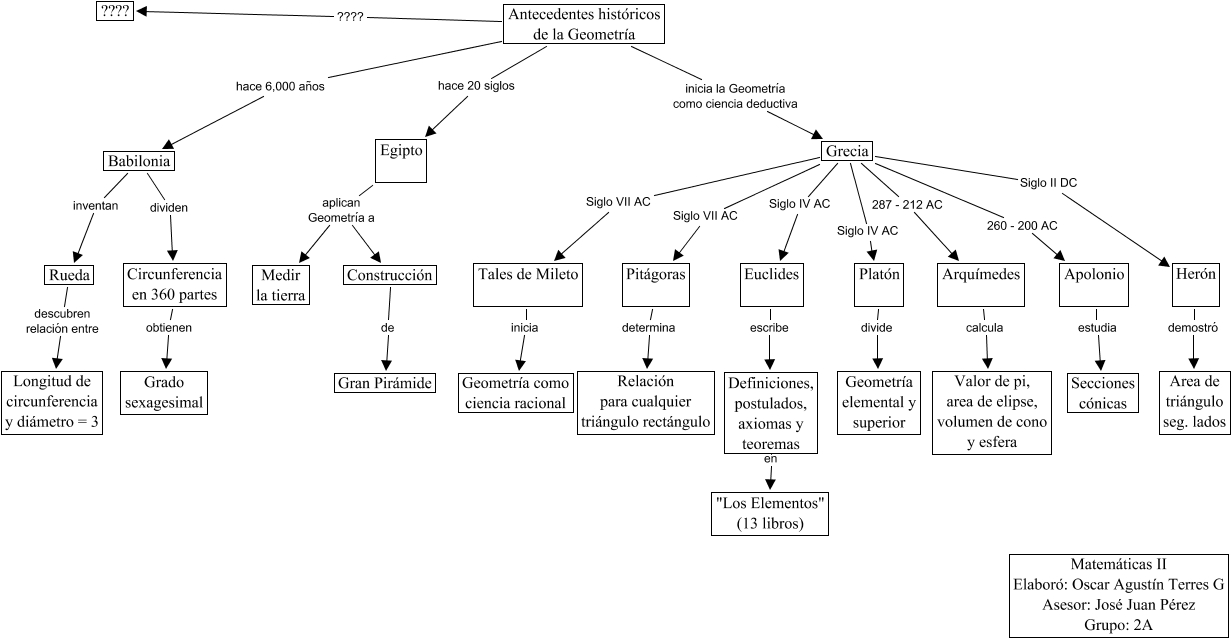
Este Cmap, tiene información relacionada con: Grecia_Antecedentes Historicos Geometria, Antecedentes históricos de la Geometría hace 20 siglos Egipto, Antecedentes históricos de la Geometría inicia la Geometría como ciencia deductiva Grecia, Apolonio estudia Secciones cónicas, Babilonia dividen Circunferencia en 360 partes, Pitágoras determina Relación para cualquier triángulo rectángulo, Grecia 260 - 200 AC Apolonio, Egipto aplican Geometría a Construcción, Grecia Siglo IV AC Platón, Rueda descubren relación entre Longitud de circunferencia y diámetro = 3, Arquímedes calcula Valor de pi, area de elipse, volumen de cono y esfera, Grecia Siglo VII AC Pitágoras, Grecia Siglo IV AC Euclides, Antecedentes históricos de la Geometría hace 6,000 años Babilonia, Tales de Mileto inicia Geometría como ciencia racional, Grecia Siglo II DC Herón, Construcción de Gran Pirámide, Herón demostró Area de triángulo seg. lados, Circunferencia en 360 partes obtienen Grado sexagesimal, Egipto aplican Geometría a Medir la tierra, Platón divide Geometría elemental y superior