WARNING:
JavaScript is turned OFF. None of the links on this concept map will
work until it is reactivated.
If you need help turning JavaScript On, click here.
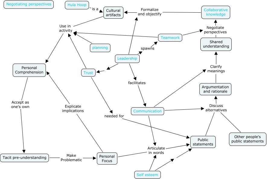
Esse mapa conceitual, produzido no IHMC CmapTools, tem a informação relacionada a: Model of collaborative knowledge buildingV1, Leadership Formalize and objectify Cultural artifacts, Other people's public statements Discuss alternatives Argumentation and rationale, Teamwork Negotiate perspectives Collaborative knowledge, Leadership facilitates Communication, Personal Comprehension Accept as one's own Tacit pre-understanding, Personal Focus Articulate in words Public statements, Communication Discuss alternatives Argumentation and rationale, Self esteem Public statements, Shared understanding Negotiate perspectives Collaborative knowledge, Communication Articulate in words Public statements, Teamwork Use in activity Personal Comprehension, Trust Use in activity Personal Comprehension, Public statements Discuss alternatives Argumentation and rationale, Personal Focus Explicate implications Personal Comprehension, Cultural artifacts Use in activity Personal Comprehension, Argumentation and rationale Clarify meanings Shared understanding, Collaborative knowledge Formalize and objectify Cultural artifacts, Hula Hoop is a Cultural artifacts, Leadership Trust, planning Use in activity Personal Comprehension