WARNING:
JavaScript is turned OFF. None of the links on this concept map will
work until it is reactivated.
If you need help turning JavaScript On, click here.
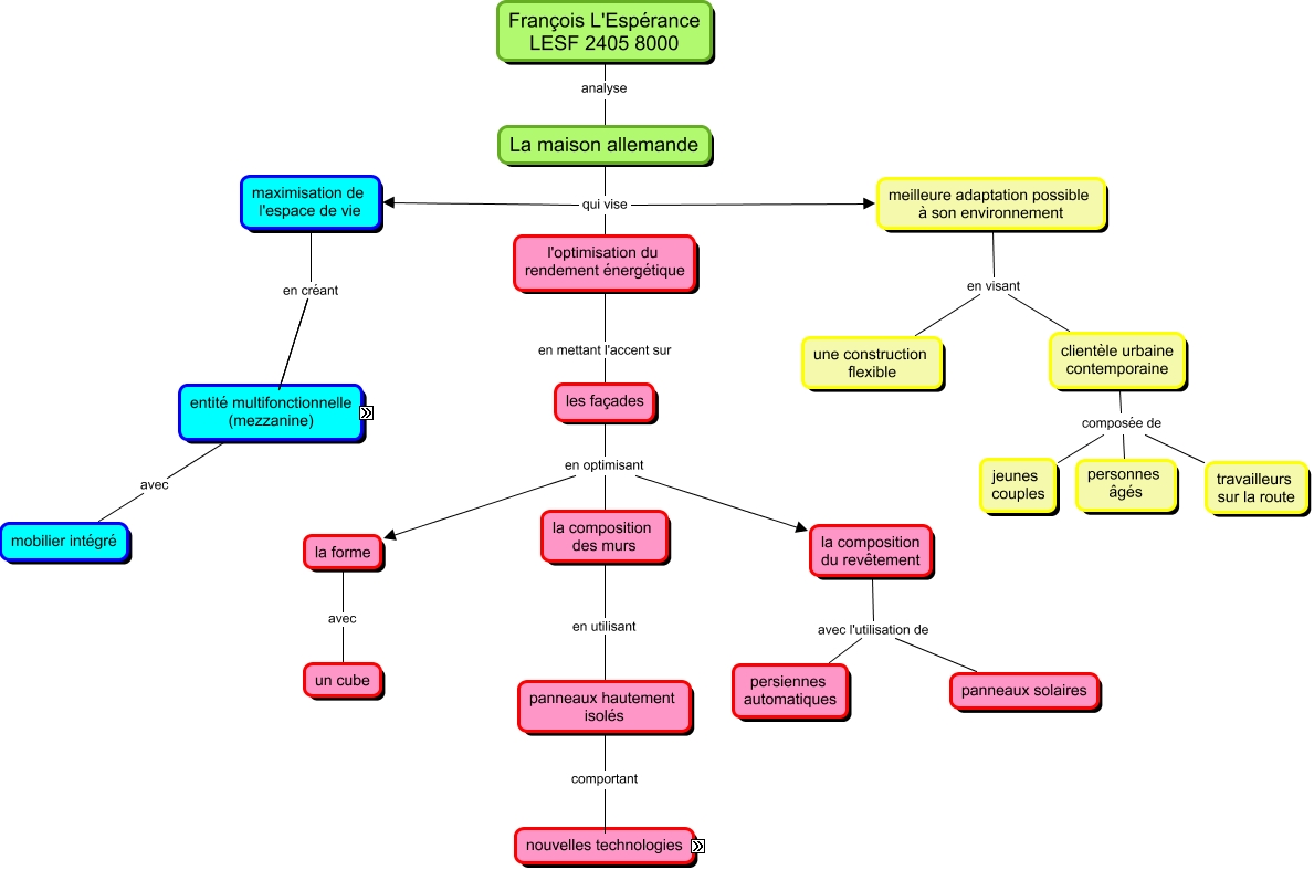
Cette carte de concepts créée avec IHMC CmapTools traite de: François L'Espérance - maison allemande, la forme avec un cube, François L'Espérance LESF 2405 8000 analyse La maison allemande, maximisation de l'espace de vie en créant bureau, les façades en optimisant la composition du revêtement, panneaux hautement isolés comportant matériaux à changement de phase, entité multifonctionnelle (mezzanine) avec mobilier intégré, meilleure adaptation possible à son environnement en visant une construction flexible, clientèle urbaine contemporaine composée de personnes âgés, maximisation de l'espace de vie en créant salon, clientèle urbaine contemporaine composée de travailleurs sur la route, la composition du revêtement avec l'utilisation de panneaux solaires, la composition du revêtement avec l'utilisation de persiennes automatiques, La maison allemande qui vise l'optimisation du rendement énergétique, les façades en optimisant la composition des murs, meilleure adaptation possible à son environnement en visant clientèle urbaine contemporaine, La maison allemande qui vise meilleure adaptation possible à son environnement, les façades en optimisant la forme, maximisation de l'espace de vie en créant chambre, panneaux hautement isolés comportant isolation par le vide, La maison allemande qui vise maximisation de l'espace de vie