WARNING:
JavaScript is turned OFF. None of the links on this concept map will
work until it is reactivated.
If you need help turning JavaScript On, click here.
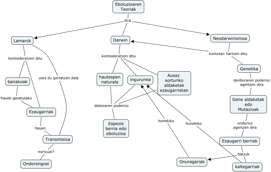
Este Cmap, tiene información relacionada con: Eboluzioaren teoriak, Genetika denboraren poderioz agertzen dira Gene aldaketak edo Mutazioak, Neodarwinismoa kontutan hartzen ditu Darwin, Ausaz sorturiko aldaketak ezaugarrietan deboraren poderioz Espezie berria edo eboluzioa, kaltegarriak honekiko ingurunea, Neodarwinismoa kontutan hartzen ditu Genetika, Onuragariak honekiko ingurunea, Lamarck kontsideratzen ditu Ezaugarriak, Ezaugarriak hauen Transmisioa, Transmisioa nortzuei? Ondorengoei, Eboluzioaren Teoriak dira Darwin, hautespen naturala deboraren poderioz Espezie berria edo eboluzioa, Gene aldaketak edo Mutazioak ondorioz agertzen dira Ezaugarri berriak, Darwin kontsideratzen ditu hautespen naturala, Lamarck kontsideratzen ditu banakoak, banakoak hauek garatutako Ezaugarriak, Darwin kontsideratzen ditu Ausaz sorturiko aldaketak ezaugarrietan, Eboluzioaren Teoriak dira Neodarwinismoa, Eboluzioaren Teoriak dira Lamarck, Lamarck uste du gertatzen dela Transmisioa, ingurunea deboraren poderioz Espezie berria edo eboluzioa