WARNING:
JavaScript is turned OFF. None of the links on this concept map will
work until it is reactivated.
If you need help turning JavaScript On, click here.
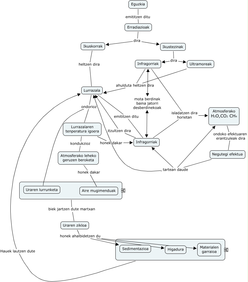
Este Cmap, tiene información relacionada con: eguzkiaHigadurarenMotorra, Eguzkia emititzen ditu Erradiazioak, Infragorriak isladatzen dira horietan Atmosferako H2O,CO2 CH4, Negutegi efektua tartean daude Atmosferako H2O,CO2 CH4, Ultramoreak ahulduta heltzen dira Lurrazala, Erradiazioak dira Ikustezinak, Lurrazalaren tenperatura igoera honek dakar Infragorriak, Infragorriak mota berdinak baina jatorri desberdinekoak Infragorriak, Infragorriak isladatzen dira horietan Atmosferako H2O,CO2 CH4, Negutegi efektua tartean daude Infragorriak, Lurrazalaren tenperatura igoera kondukzioz Atmosferako leheko geruzen beroketa, Uraren zikloa honek ahalbidetzen du Sedimentazioa, Lurrazala emititzen ditu Infragorriak, Negutegi efektua tartean daude Lurrazala, Ikustezinak dira Infragorriak, Atmosferako leheko geruzen beroketa honek dakar Aire mugimenduak, Erradiazioak dira Ikuskorrak, Uraren zikloa honek ahalbidetzen du Higadura, Infragorriak ahulduta heltzen dira Lurrazala, ???? Hauek lautzen dute Lurrazala, Infragorriak itzultzen dira Lurrazala