WARNING:
JavaScript is turned OFF. None of the links on this concept map will
work until it is reactivated.
If you need help turning JavaScript On, click here.
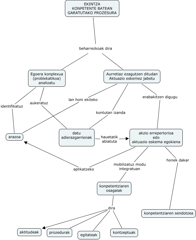
Este Cmap, tiene información relacionada con: Ekintza konpetentea, Egoera konplexua (problekatikoa) analizatu aukeratuz datu adierazgarrienak, konpetentziaren osagaiak dira kontzeptuak, akzio errepertorioa edo aktuazio eskema egokiena aplikatzeko arazoa, datu adierazgarrienak hauetatik abiatuta akzio errepertorioa edo aktuazio eskema egokiena, konpetentziaren osagaiak dira egitateak, EKINTZA KONPETENTE BATEAN GARATUTAKO PROZESURA beharrezkoak dira Egoera konplexua (problekatikoa) analizatu, Aurretiaz ezagutzen ditudan Aktuazio eskemez jabetu kontutan izanda datu adierazgarrienak, Aurretiaz ezagutzen ditudan Aktuazio eskemez jabetu lan honi ekiteko arazoa, EKINTZA KONPETENTE BATEAN GARATUTAKO PROZESURA beharrezkoak dira Aurretiaz ezagutzen ditudan Aktuazio eskemez jabetu, konpetentziaren osagaiak dira prozedurak, akzio errepertorioa edo aktuazio eskema egokiena honek dakar konpetentziaren sendotzea, akzio errepertorioa edo aktuazio eskema egokiena mobilizatuz modu integratuan konpetentziaren osagaiak, Aurretiaz ezagutzen ditudan Aktuazio eskemez jabetu erabakitzen digugu akzio errepertorioa edo aktuazio eskema egokiena, konpetentziaren osagaiak dira aktitudeak, Egoera konplexua (problekatikoa) analizatu identifikatuz arazoa