WARNING:
JavaScript is turned OFF. None of the links on this concept map will
work until it is reactivated.
If you need help turning JavaScript On, click here.
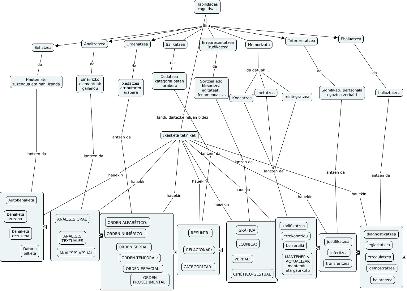
Este Cmap, tiene información relacionada con: Trebezia kognitiboak, Ikasketa teknikak hauekin interpretazio erak, Xedatzea kategoria baten arabera lantzen da sailkatze era diferenteak, Memorizatu da datuak ... metatzea, Sailkatzea da Xedatzea kategoria baten arabera, Habilidades cognitivas dira Memorizatu, Signifikatu pertsonala egoztea zerbaiti lantzen da interpretazio erak, reintegratzea lantzen da memorizazio lanak, Ebaluatzea da balioztatzea, Hautemate zuzendua eta nahi izanda lantzen da behaketa motak, oinarrizko elementuak gailendu lantzen da analisi motak, Ordenatzea da Xedatzea atributoren arabera, Habilidades cognitivas dira Interpretatzea, Memorizatu da datuak ... reintegratzea, balioztatzea lantzen da ebaluzio erak, Ikasketa teknikak hauekin ebaluzio erak, Habilidades cognitivas dira Errepresentatzea Irudikatzea, Sortzea edo birsortzea egitateak, fenomenoak ... lanzen da errepresentazio erak, Habilidades cognitivas dira Behatzea, Habilidades cognitivas dira Ordenatzea, Xedatzea atributoren arabera lantzen da ordenatzeko erak