WARNING:
JavaScript is turned OFF. None of the links on this concept map will
work until it is reactivated.
If you need help turning JavaScript On, click here.
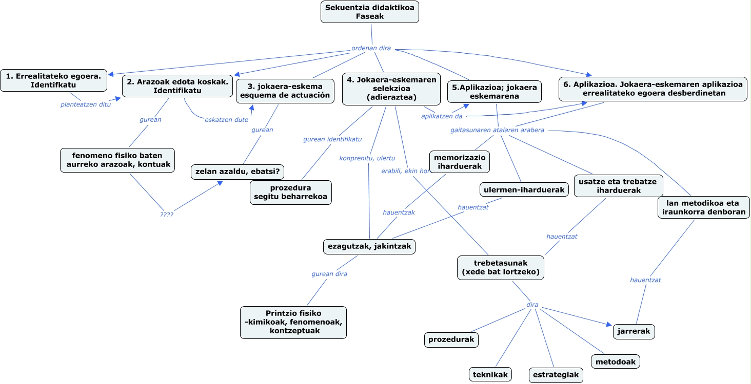
Este Cmap, tiene información relacionada con: SekuentziaDidaktikoa, Sekuentzia didaktikoa Faseak ordenan dira 3. jokaera-eskema esquema de actuación, 4. Jokaera-eskemaren selekzioa (adieraztea) erabili, ekin honi trebetasunak (xede bat lortzeko), trebetasunak (xede bat lortzeko) dira prozedurak, 2. Arazoak edota koskak. Identifikatu eskatzen dute 3. jokaera-eskema esquema de actuación, lan metodikoa eta iraunkorra denboran hauentzat jarrerak, 1. Errealitateko egoera. Identifkatu planteatzen ditu 2. Arazoak edota koskak. Identifikatu, trebetasunak (xede bat lortzeko) dira jarrerak, Sekuentzia didaktikoa Faseak ordenan dira 6. Aplikazioa. Jokaera-eskemaren aplikazioa errealitateko egoera desberdinetan, Sekuentzia didaktikoa Faseak ordenan dira 2. Arazoak edota koskak. Identifikatu, Sekuentzia didaktikoa Faseak ordenan dira 5.Aplikazioa; jokaera eskemarena, 6. Aplikazioa. Jokaera-eskemaren aplikazioa errealitateko egoera desberdinetan gaitasunaren atalaren arabera lan metodikoa eta iraunkorra denboran, fenomeno fisiko baten aurreko arazoak, kontuak ???? zelan azaldu, ebatsi?, ezagutzak, jakintzak gurean dira Printzio fisiko -kimikoak, fenomenoak, kontzeptuak, 6. Aplikazioa. Jokaera-eskemaren aplikazioa errealitateko egoera desberdinetan gaitasunaren atalaren arabera usatze eta trebatze iharduerak, 4. Jokaera-eskemaren selekzioa (adieraztea) aplikatzen da 6. Aplikazioa. Jokaera-eskemaren aplikazioa errealitateko egoera desberdinetan, 6. Aplikazioa. Jokaera-eskemaren aplikazioa errealitateko egoera desberdinetan gaitasunaren atalaren arabera memorizazio iharduerak, 5.Aplikazioa; jokaera eskemarena gaitasunaren atalaren arabera lan metodikoa eta iraunkorra denboran, 5.Aplikazioa; jokaera eskemarena gaitasunaren atalaren arabera usatze eta trebatze iharduerak, 3. jokaera-eskema esquema de actuación gurean zelan azaldu, ebatsi?, ulermen-iharduerak hauentzat ezagutzak, jakintzak