WARNING:
JavaScript is turned OFF. None of the links on this concept map will
work until it is reactivated.
If you need help turning JavaScript On, click here.
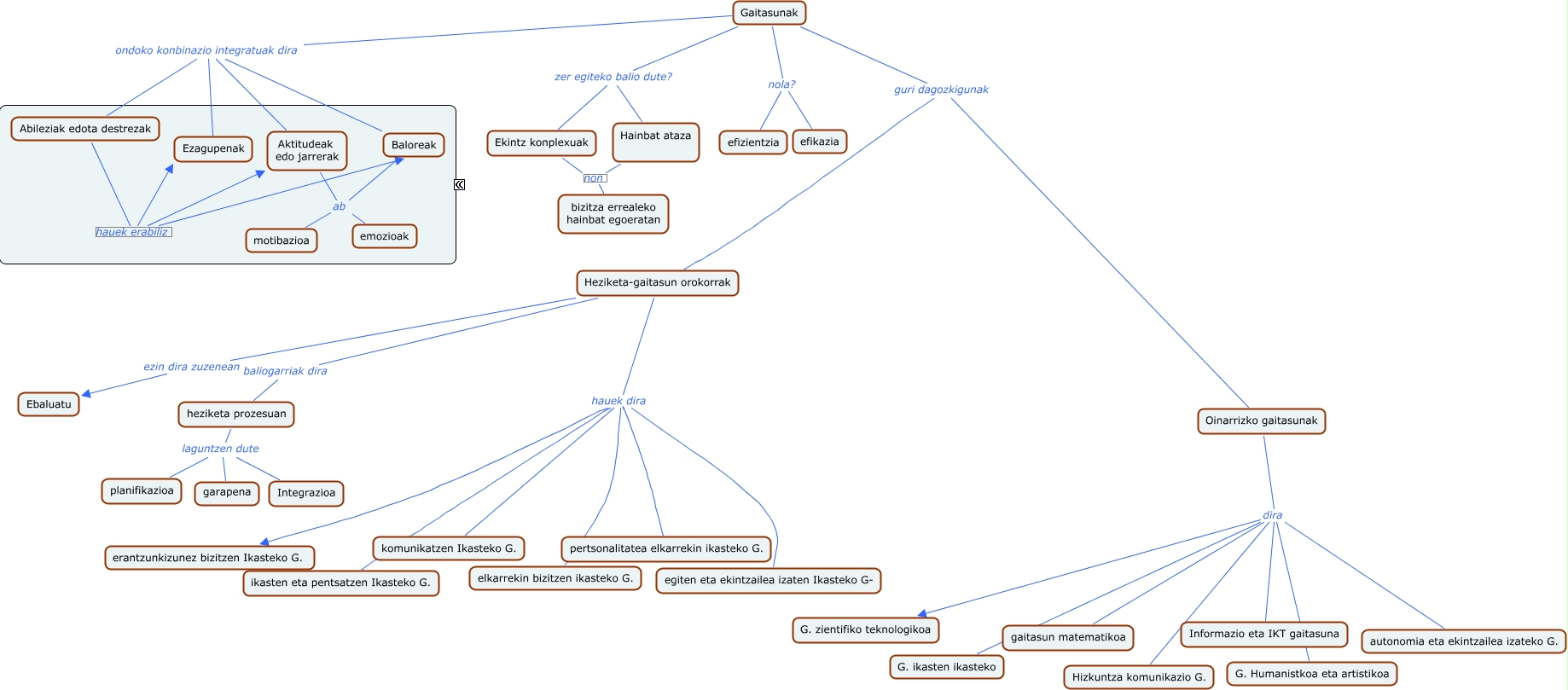
Este Cmap, tiene información relacionada con: gaitasunak, Heziketa-gaitasun orokorrak hauek dira komunikatzen Ikasteko G., Gaitasunak ondoko konbinazio integratuak dira Ezagupenak, Oinarrizko gaitasunak dira Informazio eta IKT gaitasuna, Abileziak edota destrezak hauek erabiliz Aktitudeak edo jarrerak, Oinarrizko gaitasunak dira G. ikasten ikasteko, Oinarrizko gaitasunak dira Hizkuntza komunikazio G., Gaitasunak ondoko konbinazio integratuak dira Aktitudeak edo jarrerak, Abileziak edota destrezak hauek erabiliz Ezagupenak, Abileziak edota destrezak hauek erabiliz Baloreak, Heziketa-gaitasun orokorrak hauek dira pertsonalitatea elkarrekin ikasteko G., Heziketa-gaitasun orokorrak hauek dira egiten eta ekintzailea izaten Ikasteko G-, heziketa prozesuan laguntzen dute garapena, heziketa prozesuan laguntzen dute Integrazioa, Oinarrizko gaitasunak dira autonomia eta ekintzailea izateko G., Heziketa-gaitasun orokorrak hauek dira erantzunkizunez bizitzen Ikasteko G., Oinarrizko gaitasunak dira G. Humanistkoa eta artistikoa, Gaitasunak nola? efikazia, Ekintz konplexuak non bizitza errealeko hainbat egoeratan, Baloreak ab motibazioa, Oinarrizko gaitasunak dira gaitasun matematikoa