WARNING:
JavaScript is turned OFF. None of the links on this concept map will
work until it is reactivated.
If you need help turning JavaScript On, click here.
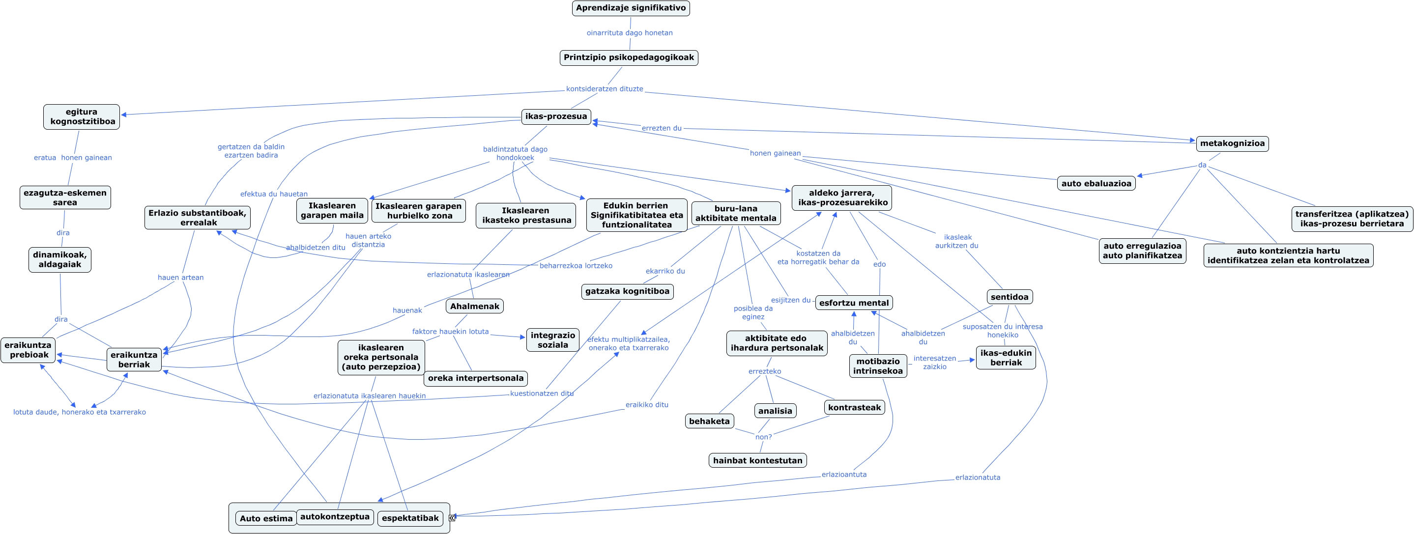
Este Cmap, tiene información relacionada con: Printzipio psikopedagogikoak (ikas-prozesu adierazgarriarenak), metakognizioa da auto ebaluazioa, Ahalmenak faktore hauekin lotuta ikaslearen oreka pertsonala (auto perzepzioa), buru-lana aktibitate mentala ekarriko du gatzaka kognitiboa, buru-lana aktibitate mentala esijitzen du esfortzu mental, ikas-prozesua efektua du hauetan ????, Ahalmenak faktore hauekin lotuta oreka interpertsonala, egitura kognostzitiboa eratua honen gainean ezagutza-eskemen sarea, ikas-prozesua baldintzatuta dago hondokoek Edukin berrien Signifikatibitatea eta funtzionalitatea, motibazio intrinsekoa ahalbidetzen du esfortzu mental, buru-lana aktibitate mentala beharrezkoa lortzeko Erlazio substantiboak, errealak, metakognizioa da auto erregulazioa auto planifikatzea, dinamikoak, aldagaiak dira eraikuntza prebioak, Edukin berrien Signifikatibitatea eta funtzionalitatea hauenak eraikuntza berriak, ???? efektu multiplikatzailea, onerako eta txarrerako aldeko jarrera, ikas-prozesuarekiko, ikaslearen oreka pertsonala (auto perzepzioa) erlazionatuta ikaslearen hauekin espektatibak, auto kontzientzia hartu identifikatzea zelan eta kontrolatzea honen gainean ikas-prozesua, Ahalmenak faktore hauekin lotuta integrazio soziala, aktibitate edo ihardura pertsonalak errezteko behaketa, Ikaslearen ikasteko prestasuna erlazionatuta ikaslearen Ahalmenak, aktibitate edo ihardura pertsonalak errezteko kontrasteak