WARNING:
JavaScript is turned OFF. None of the links on this concept map will
work until it is reactivated.
If you need help turning JavaScript On, click here.
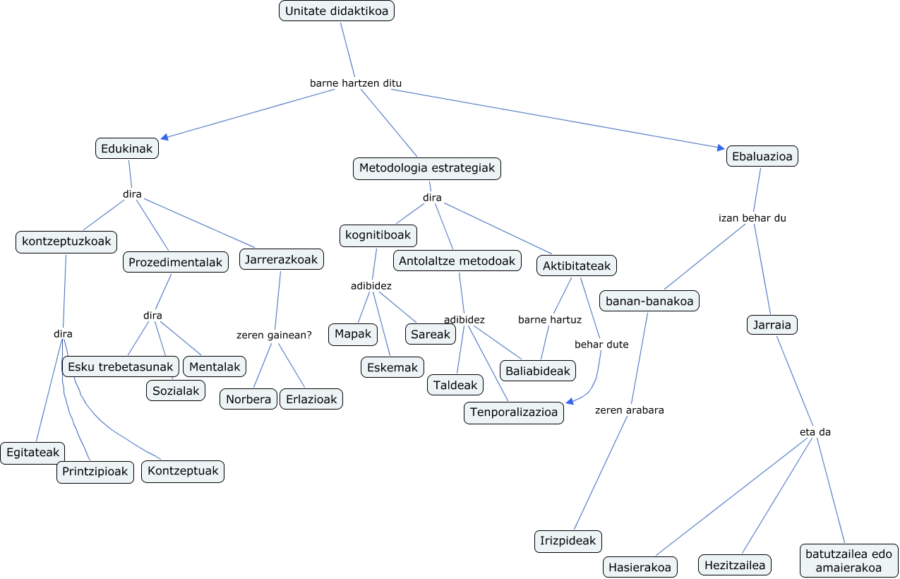
Este Cmap, tiene información relacionada con: Unitate didaktikoa, Edukinak dira kontzeptuzkoak, Antolaltze metodoak adibidez Taldeak, Edukinak dira Jarrerazkoak, Antolaltze metodoak adibidez Tenporalizazioa, kontzeptuzkoak dira Egitateak, Jarraia eta da Hezitzailea, kognitiboak adibidez Mapak, Unitate didaktikoa barne hartzen ditu Metodologia estrategiak, kognitiboak adibidez Eskemak, Aktibitateak behar dute Tenporalizazioa, Unitate didaktikoa barne hartzen ditu Ebaluazioa, Ebaluazioa izan behar du Jarraia, Prozedimentalak dira Esku trebetasunak, Unitate didaktikoa barne hartzen ditu Edukinak, Metodologia estrategiak dira kognitiboak, Jarraia eta da Hasierakoa, kontzeptuzkoak dira Printzipioak, kognitiboak adibidez Sareak, Metodologia estrategiak dira Antolaltze metodoak, Jarrerazkoak zeren gainean? Erlazioak