WARNING:
JavaScript is turned OFF. None of the links on this concept map will
work until it is reactivated.
If you need help turning JavaScript On, click here.
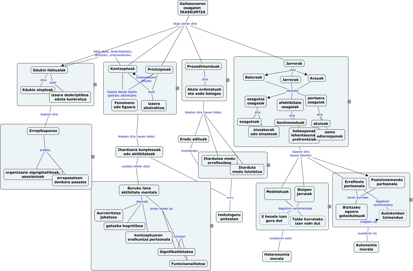
Este Cmap, tiene información relacionada con: Gaitasunaren osagaien ikaskuntza, Jarrerak dira Baloreak, afektibitate osagaiak dira Sentimenduak, Modelatuak dagokion sentimendua Talde horretako izan nahi dut, portaera osagaiak dira akzioak, ezagutza osagaiak dira ezagutzak, Gaitasunaren osagaien IKASKUNTZA Ikasi behar dira Edukin faktualak, Gaitasunaren osagaien IKASKUNTZA Ikasi behar dira Prozedimenduak, portaera osagaiak dira asmo adierazpenak, ???? sustatzen du Autonomia morala, Bizipen jarraiak dagokion sentimendua Talde horretako izan nahi dut, Prozedimenduak dira Akzio ordenatuak eta xede bategaz, afektibitate osagaiak dira hobespenak lehentasunak prefrentziak, Arauak daukate afektibitate osagaiak, Printzipioak erlazionatzen dituzte Kontzeptuak, Edukin faktualak balio dute, deskribatzeko, deitzeko, erlazionatzeko Kontzeptuak, Edukin faktualak dute izaera deskriptiboa edota konkretua, Modelatuak dagokion sentimendua X bezela izan gura dut, Prozedurak ikasten dira hauen bidez Eredu adituak, Arauak daukate portaera osagaiak, Edukin faktualak ikasten dira Errepikapenez