WARNING:
JavaScript is turned OFF. None of the links on this concept map will
work until it is reactivated.
If you need help turning JavaScript On, click here.
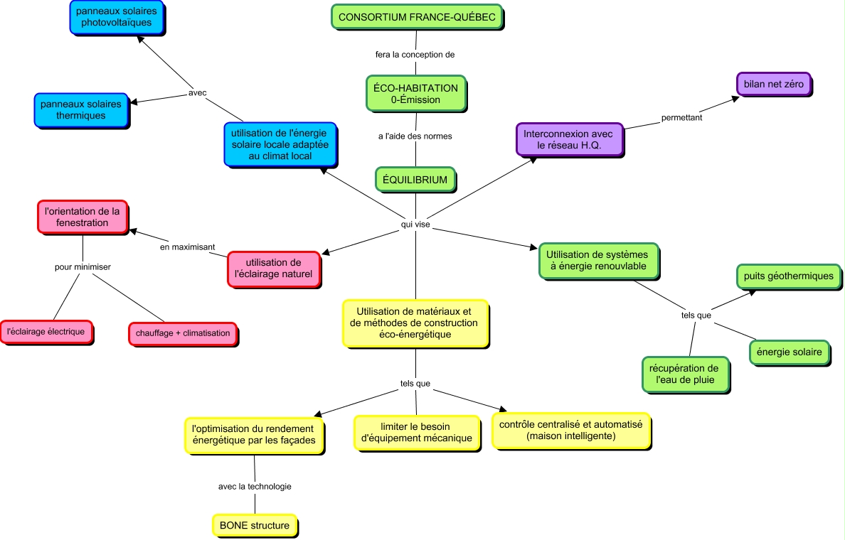
Cette carte de concepts créée avec IHMC CmapTools traite de: Éco-habitation 0-émission, l'orientation de la fenestration pour minimiser l'éclairage électrique, Utilisation de matériaux et de méthodes de construction éco-énergétique tels que contrôle centralisé et automatisé (maison intelligente), ÉQUILIBRIUM qui vise Utilisation de matériaux et de méthodes de construction éco-énergétique, Utilisation de systèmes à énergie renouvlable tels que puits géothermiques, Utilisation de matériaux et de méthodes de construction éco-énergétique tels que limiter le besoin d'équipement mécanique, Utilisation de systèmes à énergie renouvlable tels que récupération de l'eau de pluie, Utilisation de matériaux et de méthodes de construction éco-énergétique tels que l'optimisation du rendement énergétique par les façades, utilisation de l'éclairage naturel en maximisant l'orientation de la fenestration, CONSORTIUM FRANCE-QUÉBEC fera la conception de ÉCO-HABITATION 0-Émission, utilisation de l'énergie solaire locale adaptée au climat local avec panneaux solaires photovoltaïques, ÉQUILIBRIUM qui vise utilisation de l'éclairage naturel, ÉQUILIBRIUM qui vise Interconnexion avec le réseau H.Q., l'orientation de la fenestration pour minimiser chauffage + climatisation, l'optimisation du rendement énergétique par les façades avec la technologie BONE structure, ÉCO-HABITATION 0-Émission a l'aide des normes ÉQUILIBRIUM, ÉQUILIBRIUM qui vise utilisation de l'énergie solaire locale adaptée au climat local, Interconnexion avec le réseau H.Q. permettant bilan net zéro, utilisation de l'énergie solaire locale adaptée au climat local avec panneaux solaires thermiques, Utilisation de systèmes à énergie renouvlable tels que énergie solaire, ÉQUILIBRIUM qui vise Utilisation de systèmes à énergie renouvlable