WARNING:
JavaScript is turned OFF. None of the links on this concept map will
work until it is reactivated.
If you need help turning JavaScript On, click here.
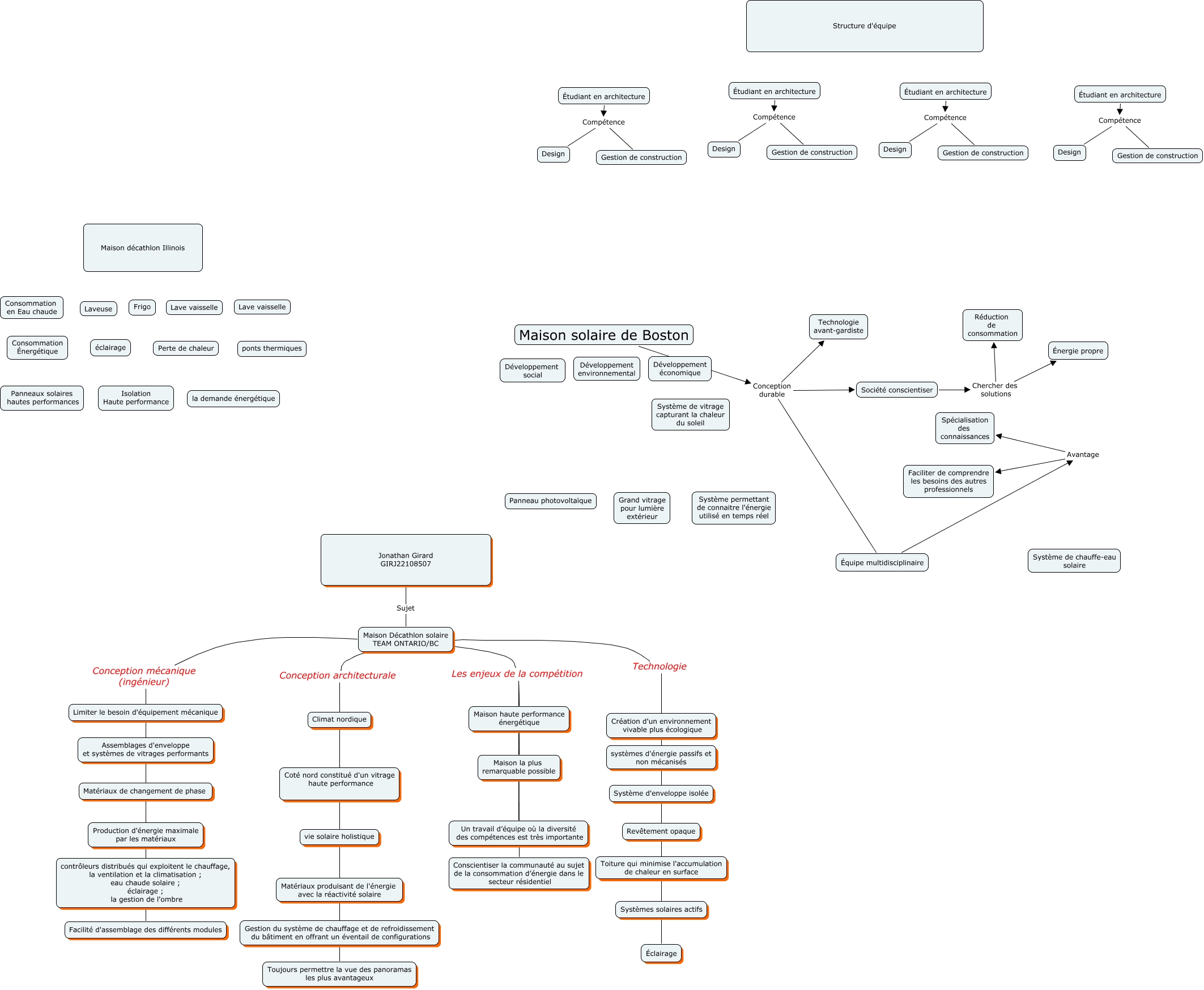
Cette carte de concepts créée avec IHMC CmapTools traite de: Cmap d'équipe, Étudiant en architecture Compétence Design, Maison Décathlon solaire TEAM ONTARIO/BC Technologie Système d'enveloppe isolée, Étudiant en architecture Compétence Design, Étudiant en architecture Compétence Design, Étudiant en architecture Compétence Gestion de construction, Maison Décathlon solaire TEAM ONTARIO/BC Conception architecturale vie solaire holistique, Équipe multidisciplinaire Avantage Spécialisation des connaissances, Société conscientiser Chercher des solutions Réduction de consommation, Société conscientiser Chercher des solutions Énergie propre, Maison Décathlon solaire TEAM ONTARIO/BC Conception mécanique (ingénieur) Facilité d'assemblage des différents modules, Maison Décathlon solaire TEAM ONTARIO/BC Conception architecturale Toujours permettre la vue des panoramas les plus avantageux, Maison Décathlon solaire TEAM ONTARIO/BC Technologie Création d'un environnement vivable plus écologique, Maison Décathlon solaire TEAM ONTARIO/BC Conception architecturale Gestion du système de chauffage et de refroidissement du bâtiment en offrant un éventail de configurations, Maison solaire de Boston Conception durable Société conscientiser, Maison Décathlon solaire TEAM ONTARIO/BC Conception architecturale Matériaux produisant de l'énergie avec la réactivité solaire, Maison Décathlon solaire TEAM ONTARIO/BC Conception mécanique (ingénieur) Matériaux de changement de phase, Maison solaire de Boston Conception durable Technologie avant-gardiste, Étudiant en architecture Compétence Gestion de construction, Maison Décathlon solaire TEAM ONTARIO/BC Conception mécanique (ingénieur) Assemblages d'enveloppe et systèmes de vitrages performants, Maison Décathlon solaire TEAM ONTARIO/BC Les enjeux de la compétition Maison haute performance énergétique