WARNING:
JavaScript is turned OFF. None of the links on this concept map will
work until it is reactivated.
If you need help turning JavaScript On, click here.
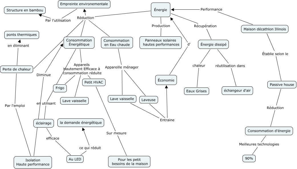
Cette carte de concepts créée avec IHMC CmapTools traite de: Illinois par Francois Tremblay, Consommation Énergétique Appareils Hautement Efficace à consommation réduite Lave vaisselle, éclairage efficace Au LED, Passive house Réduction Consommation d'énergie, Isolation Haute performance Diminue Consommation Énergétique, Perte de chaleur Par l'emploi Isolation Haute performance, Perte de chaleur en éliminant ponts thermiques, Énergie Réduction Consommation en Eau chaude, Petit HVAC Sur mesure Pour les petit besoins de la maison, Énergie Réduction Perte de chaleur, Laveuse Entraine Économie, Consommation Énergétique Appareils Hautement Efficace à consommation réduite Frigo, Lave vaisselle Entraine Économie, Consommation Énergétique Appareils Hautement Efficace à consommation réduite Petit HVAC, Énergie Production Panneaux solaires hautes performances, Économie d' Énergie, Consommation en Eau chaude Appareille ménager Lave vaisselle, Énergie Réduction Empreinte environementale, Maison décathlon Illinois Établie selon le Passive house, Consommation Énergétique en utilisant éclairage, Consommation d'énergie Meilleures technologies 90%