WARNING:
JavaScript is turned OFF. None of the links on this concept map will
work until it is reactivated.
If you need help turning JavaScript On, click here.
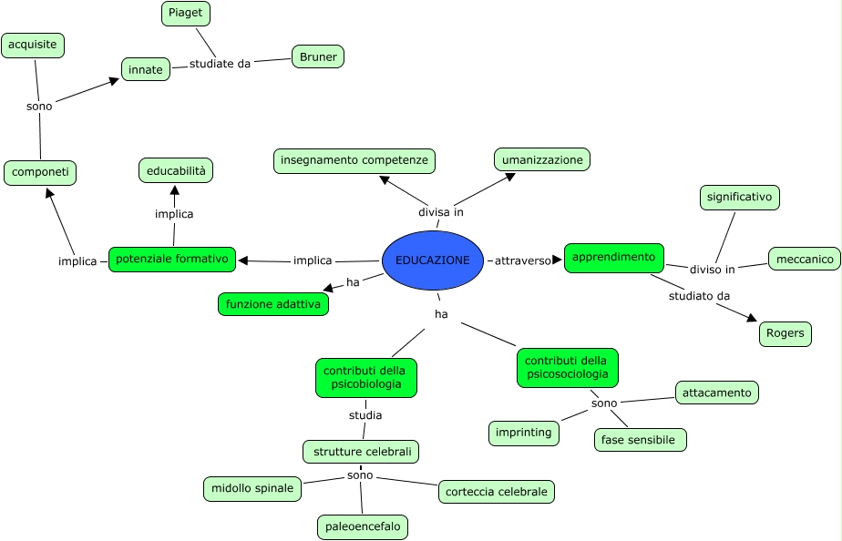
Questa Cmap, creata con IHMC CmapTools, contiene informazioni relative a: educazione, apprendimento diviso in meccanico, componeti sono acquisite, EDUCAZIONE attraverso apprendimento, potenziale formativo implica educabilità, componeti sono innate, EDUCAZIONE implica potenziale formativo, strutture celebrali sono paleoencefalo, EDUCAZIONE divisa in umanizzazione, EDUCAZIONE divisa in insegnamento competenze, contributi della psicosociologia sono fase sensibile, apprendimento studiato da Rogers, EDUCAZIONE ha contributi della psicosociologia, strutture celebrali sono corteccia celebrale, strutture celebrali sono midollo spinale, contributi della psicobiologia studia strutture celebrali, contributi della psicosociologia sono imprinting, EDUCAZIONE ha funzione adattiva, potenziale formativo implica componeti, innate studiate da Bruner, contributi della psicosociologia sono attacamento