WARNING:
JavaScript is turned OFF. None of the links on this concept map will
work until it is reactivated.
If you need help turning JavaScript On, click here.
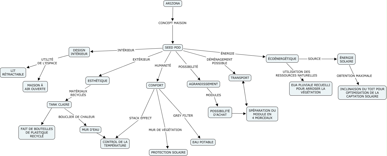
Cette carte de concepts créée avec IHMC CmapTools traite de: Patrick Ziccardi CTN735, ARIZONA CONCEPT MAISON SEED POD, TANK CLAIRE ???? FAIT DE BOUTEILLES DE PLASTIQUE RECYCLÉ, DESIGN INTÉRIEUR UTILITÉ DE L'ESPACE MAISON À AIR OUVERTE, TANK CLAIRE BOUCLIER DE CHALEUR MUR D'EAU, POSSIBILITÉ D'ACHAT ???? SPÉPARATION DU MODULE EN 4 MORCEAUX, ÉNERGIE SOLAIRE OBTENTION MAXIMALE INCLINAISON DU TOIT POUR OPTIMISATION DE LA CAPTATION SOLAIRE, AGRANDISSEMENT MODULES POSSIBILITÉ D'ACHAT, ESTHÉTIQUE MATÉRIAUX RECYCLÉS TANK CLAIRE, CONFORT GREY FILTER EAU POTABLE, SEED POD EXTÉRIEUR ESTHÉTIQUE, CONFORT MUR DE VÉGÉTATION PROTECTION SOLAIRE, SEED POD INTÉRIEUR DESIGN INTÉRIEUR, DESIGN INTÉRIEUR UTILITÉ DE L'ESPACE LIT RÉTRACTABLE, ÉCOÉNERGÉTIQUE SOURCE ÉNERGIE SOLAIRE, ÉCOÉNERGÉTIQUE UTILISATION DES RESSOURCES NATURELLES EUA PLUVIALE RECUEILLI POUR ARROSER LA VÉGÉTATION, MUR D'EAU ???? CONTROL DE LA TEMPÉRATURE, TRANSPORT ???? SPÉPARATION DU MODULE EN 4 MORCEAUX, SEED POD ÉNERGIE ÉCOÉNERGÉTIQUE, SEED POD DÉMÉNAGEMENT POSSIBLE TRANSPORT, CONFORT STACK EFFECT CONTROL DE LA TEMPÉRATURE