WARNING:
JavaScript is turned OFF. None of the links on this concept map will
work until it is reactivated.
If you need help turning JavaScript On, click here.
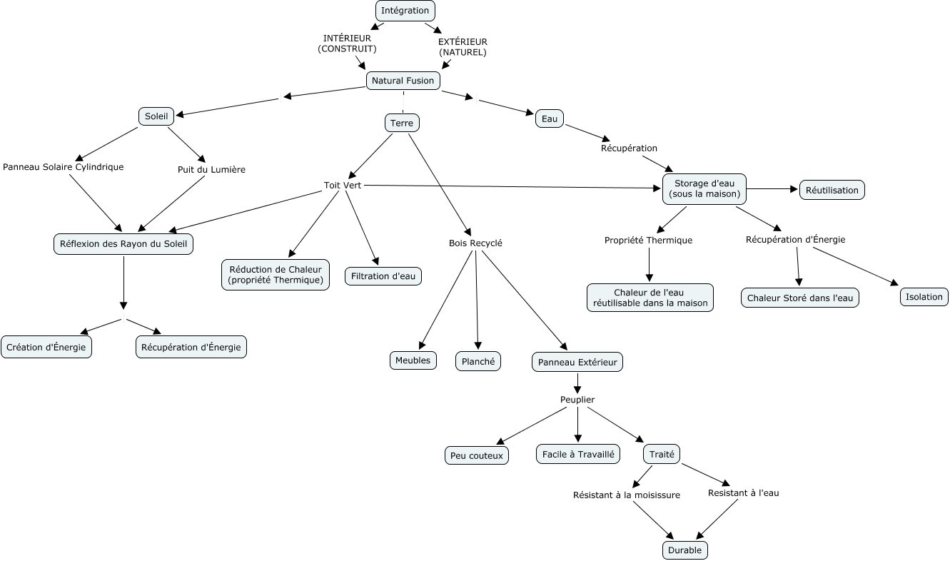
Cette carte de concepts créée avec IHMC CmapTools traite de: Lara_Dietiker.cmap, Terre Bois Recyclé Meubles, Panneau Extérieur Peuplier Peu couteux, Réflexion des Rayon du Soleil Création d'Énergie, Intégration INTÉRIEUR (CONSTRUIT) Natural Fusion, Terre Toit Vert Réduction de Chaleur (propriété Thermique), Natural Fusion Eau, Soleil Puit du Lumière Réflexion des Rayon du Soleil, Natural Fusion Soleil, Panneau Extérieur Peuplier Facile à Travaillé, Réflexion des Rayon du Soleil Récupération d'Énergie, Intégration EXTÉRIEUR (NATUREL) Natural Fusion, Storage d'eau (sous la maison) Récupération d'Énergie Chaleur Storé dans l'eau, Traité Résistant à la moisissure Durable, Terre Bois Recyclé Planché, Storage d'eau (sous la maison) Récupération d'Énergie Isolation, Storage d'eau (sous la maison) Propriété Thermique Chaleur de l'eau réutilisable dans la maison, Terre Bois Recyclé Panneau Extérieur, Soleil Panneau Solaire Cylindrique Réflexion des Rayon du Soleil, Terre Toit Vert Filtration d'eau, Storage d'eau (sous la maison) ???? Réutilisation