WARNING:
JavaScript is turned OFF. None of the links on this concept map will
work until it is reactivated.
If you need help turning JavaScript On, click here.
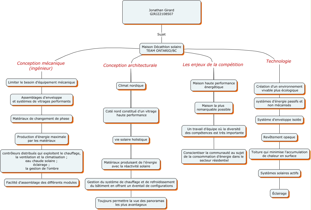
Cette carte de concepts créée avec IHMC CmapTools traite de: Carte conceptuelle OntarioBC.cmap, Maison Décathlon solaire TEAM ONTARIO/BC Conception architecturale Gestion du système de chauffage et de refroidissement du bâtiment en offrant un éventail de configurations, Maison Décathlon solaire TEAM ONTARIO/BC Les enjeux de la compétition Un travail d’équipe où la diversité des compétences est très importante, Maison Décathlon solaire TEAM ONTARIO/BC Conception mécanique (ingénieur) Production d'énergie maximale par les matériaux, Maison Décathlon solaire TEAM ONTARIO/BC Les enjeux de la compétition Conscientiser la communauté au sujet de la consommation d’énergie dans le secteur résidentiel, Maison Décathlon solaire TEAM ONTARIO/BC Conception architecturale Matériaux produisant de l'énergie avec la réactivité solaire, Maison Décathlon solaire TEAM ONTARIO/BC Technologie Revêtement opaque, Maison Décathlon solaire TEAM ONTARIO/BC Conception mécanique (ingénieur) Facilité d'assemblage des différents modules, Maison Décathlon solaire TEAM ONTARIO/BC Les enjeux de la compétition Maison la plus remarquable possible, Maison Décathlon solaire TEAM ONTARIO/BC Les enjeux de la compétition Maison haute performance énergétique, Maison Décathlon solaire TEAM ONTARIO/BC Conception architecturale vie solaire holistique, Maison Décathlon solaire TEAM ONTARIO/BC Technologie systèmes d'énergie passifs et non mécanisés, Maison Décathlon solaire TEAM ONTARIO/BC Technologie Système d'enveloppe isolée, Maison Décathlon solaire TEAM ONTARIO/BC Technologie Systèmes solaires actifs, Maison Décathlon solaire TEAM ONTARIO/BC Conception architecturale Coté nord constitué d'un vitrage haute performance, Maison Décathlon solaire TEAM ONTARIO/BC Conception architecturale Toujours permettre la vue des panoramas les plus avantageux, Maison Décathlon solaire TEAM ONTARIO/BC Conception mécanique (ingénieur) Assemblages d'enveloppe et systèmes de vitrages performants, Maison Décathlon solaire TEAM ONTARIO/BC Technologie Éclairage, Maison Décathlon solaire TEAM ONTARIO/BC Conception architecturale Climat nordique, Maison Décathlon solaire TEAM ONTARIO/BC Technologie Création d'un environnement vivable plus écologique, Maison Décathlon solaire TEAM ONTARIO/BC Conception mécanique (ingénieur) contrôleurs distribués qui exploitent le chauffage, la ventilation et la climatisation ; eau chaude solaire ; éclairage ; la gestion de l'ombre