WARNING:
JavaScript is turned OFF. None of the links on this concept map will
work until it is reactivated.
If you need help turning JavaScript On, click here.
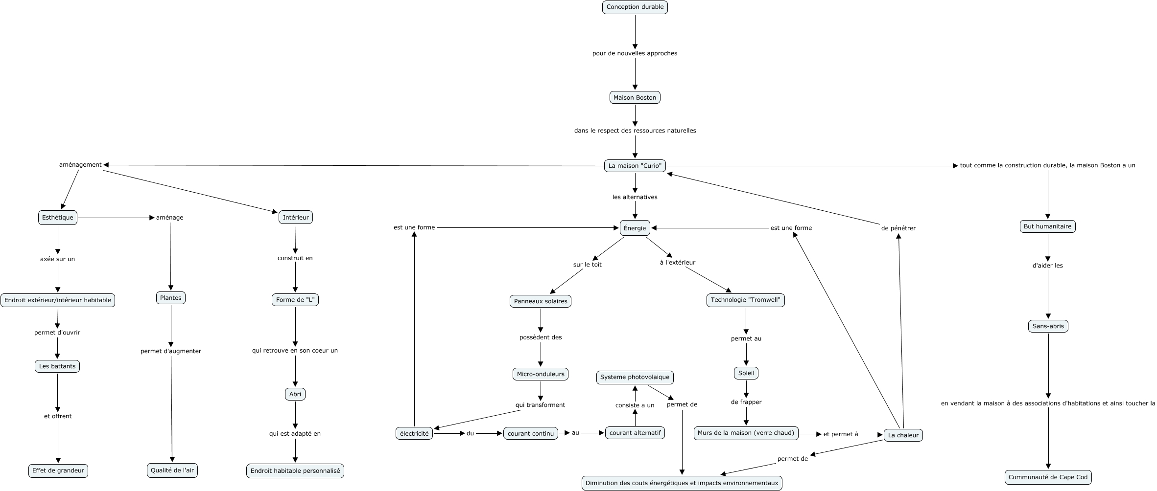
Cette carte de concepts créée avec IHMC CmapTools traite de: Carte conceptuelle TP1 individue Maison Boston par Julie Brabant, Esthétique aménage Plantes, Forme de "L" qui retrouve en son coeur un Abri, La maison "Curio" les alternatives Énergie, Intérieur construit en Forme de "L", Murs de la maison (verre chaud) et permet à La chaleur, Maison Boston dans le respect des ressources naturelles La maison "Curio", Micro-onduleurs qui transforment électricité, Soleil de frapper Murs de la maison (verre chaud), courant continu au courant alternatif, Les battants et offrent Effet de grandeur, Conception durable pour de nouvelles approches Maison Boston, Plantes permet d'augmenter Qualité de l'air, électricité du courant continu, Énergie à l'extérieur Technologie "Tromwell", Esthétique axée sur un Endroit extérieur/intérieur habitable, La chaleur est une forme Énergie, But humanitaire d'aider les Sans-abris, Technologie "Tromwell" permet au Soleil, courant alternatif consiste a un Systeme photovolaique, Abri qui est adapté en Endroit habitable personnalisé