WARNING:
JavaScript is turned OFF. None of the links on this concept map will
work until it is reactivated.
If you need help turning JavaScript On, click here.
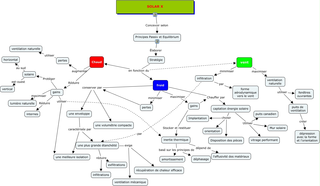
Cette carte de concepts créée avec IHMC CmapTools traite de: Maison haute performance, une plus grande étanchéité réduire infiltrations, gains Chauffer par captation énergie solaire, infiltration par forme aérodynamique vers le vent, captation énergie solaire Utiliser Mur solaire, pertes utiliser ventilation naturelle, captation énergie solaire Utiliser puits canadien, Stratégie en fonction du froid, Chaud Réduire gains, gains Réduire internes, solaire au sud horizontal, gains Stocker et restituer inertie thermique, une plus grande étanchéité exige récupération de chaleur efficace, inertie thermique basé sur les principes de déphasage, une enveloppe caractérisée par une plus grande étanchéité, Stratégie en fonction du Chaud, Principes Passiv et Equilibrium Élaborer Stratégie, froid maximiser gains, captation énergie solaire choisir Disposition des pièces, captation énergie solaire Utiliser vitrage performant, froid Chauffer par captation énergie solaire