WARNING:
JavaScript is turned OFF. None of the links on this concept map will
work until it is reactivated.
If you need help turning JavaScript On, click here.
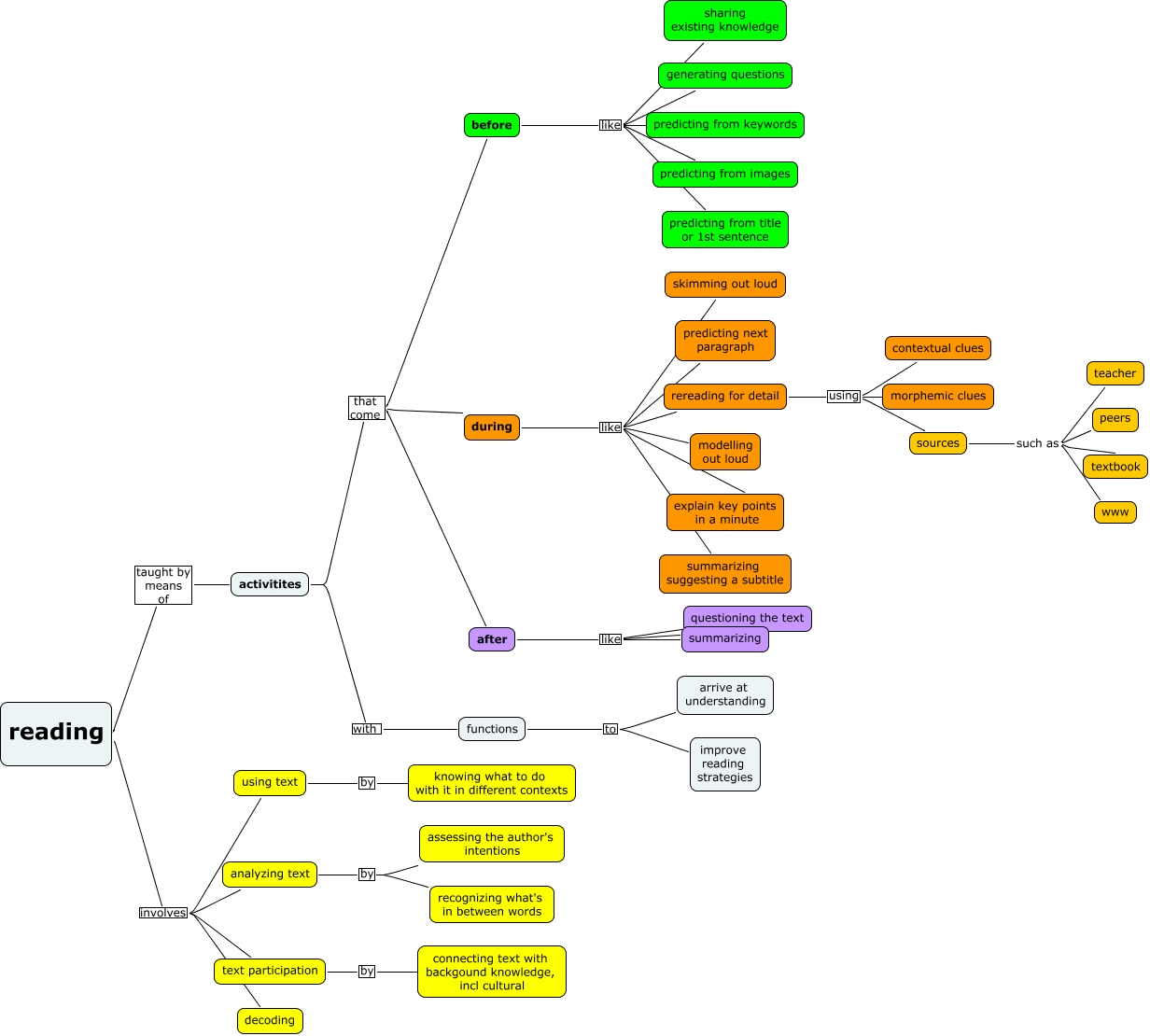
Deze Concept Map heeft informatie gerelateerd aan: gibbons reading.cmap, during like explain key points in a minute, functions to improve reading strategies, during like skimming out loud, reading involves analyzing text, analyzing text by assessing the author's intentions, activitites that come after, activitites that come during, reading involves text participation, rereading for detail using sources, sources such as textbook, sources such as teacher, after like questioning the text, before like predicting from title or 1st sentence, before like generating questions, before like sharing existing knowledge, after like summarizing, reading involves using text, reading taught by means of activitites, rereading for detail using morphemic clues, before like predicting from keywords