WARNING:
JavaScript is turned OFF. None of the links on this concept map will
work until it is reactivated.
If you need help turning JavaScript On, click here.
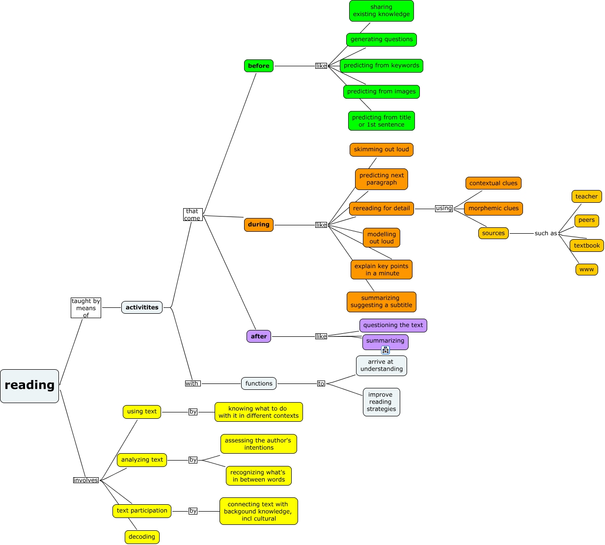
Deze Concept Map heeft informatie gerelateerd aan: gibbons reading, during like explain key points in a minute, activitites that come after, analyzing text by assessing the author's intentions, reading involves analyzing text, during like skimming out loud, functions to improve reading strategies, reading involves text participation, activitites that come during, sources such as textbook, rereading for detail using sources, after like questioning the text, sources such as teacher, before like predicting from title or 1st sentence, before like generating questions, after like summarizing, before like sharing existing knowledge, rereading for detail using morphemic clues, reading taught by means of activitites, reading involves using text, sources such as www