WARNING:
JavaScript is turned OFF. None of the links on this concept map will
work until it is reactivated.
If you need help turning JavaScript On, click here.
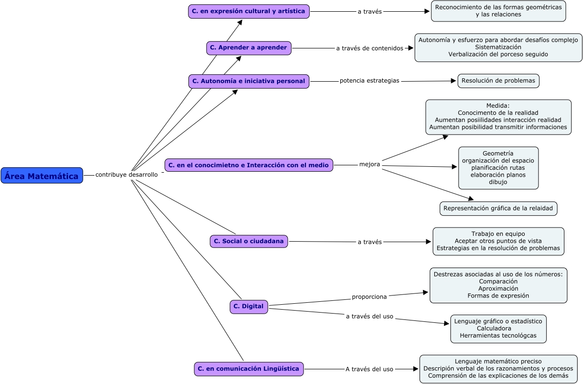
Este Cmap, tiene información relacionada con: comptencia matematica, Área Matemática contribuye desarrollo C. Social o ciudadana, C. en comunicación Lingüística A través del uso Lenguaje matemático preciso Descripión verbal de los razonamientos y procesos Comprensión de las explicaciones de los demás, Área Matemática contribuye desarrollo C. Digital, Área Matemática contribuye desarrollo C. Autonomía e iniciativa personal, C. en el conocimietno e Interacción con el medio mejora Medida: Conocimento de la realidad Aumentan posiilidades interacción realidad Aumentan posibilidad transmitir informaciones, Área Matemática contribuye desarrollo C. en expresión cultural y artística, Área Matemática contribuye desarrollo C. Aprender a aprender, C. Autonomía e iniciativa personal potencia estrategias Resolución de problemas, C. en el conocimietno e Interacción con el medio mejora Geometría organización del espacio planificación rutas elaboración planos dibujo, Área Matemática contribuye desarrollo C. en comunicación Lingüística, C. Aprender a aprender a través de contenidos Autonomía y esfuerzo para abordar desafíos complejo Sistematización Verbalización del porceso seguido, C. Digital a través del uso Lenguaje gráfico o estadístico Calculadora Herramientas tecnológcas, C. Digital proporciona Destrezas asociadas al uso de los números: Comparación Aproximación Formas de expresión, C. en expresión cultural y artística a través Reconocimiento de las formas geométricas y las relaciones, C. en el conocimietno e Interacción con el medio mejora Representación gráfica de la relaidad, C. Social o ciudadana a través Trabajo en equipo Aceptar otros puntos de vista Estrategias en la resolución de problemas, Área Matemática contribuye desarrollo C. en el conocimietno e Interacción con el medio