WARNING:
JavaScript is turned OFF. None of the links on this concept map will
work until it is reactivated.
If you need help turning JavaScript On, click here.
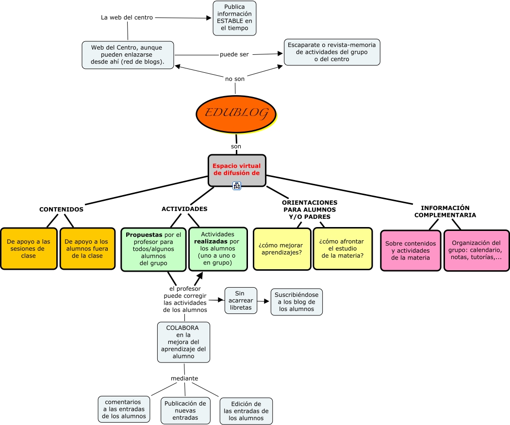
Este Cmap, tiene información relacionada con: EDUBLOG2, Propuestas por el profesor para todos/algunos alumnos del grupo el profesor puede corregir las actividades de los alumnos Actividades realizadas por los alumnos (uno a uno o en grupo), Espacio virtual de difusión de ORIENTACIONES PARA ALUMNOS Y/O PADRES ¿cómo afrontar el estudio de la materia?, Espacio virtual de difusión de ACTIVIDADES Actividades realizadas por los alumnos (uno a uno o en grupo), Espacio virtual de difusión de ORIENTACIONES PARA ALUMNOS Y/O PADRES ¿cómo mejorar aprendizajes?, Espacio virtual de difusión de INFORMACIÓN COMPLEMENTARIA Sobre contenidos y actividades de la materia, EDUBLOG no son Escaparate o revista-memoria de actividades del grupo o del centro, COLABORA en la mejora del aprendizaje del alumno mediante comentarios a las entradas de los alumnos, Propuestas por el profesor para todos/algunos alumnos del grupo el profesor puede corregir las actividades de los alumnos COLABORA en la mejora del aprendizaje del alumno, Espacio virtual de difusión de CONTENIDOS De apoyo a los alumnos fuera de la clase, Web del Centro, aunque pueden enlazarse desde ahí (red de blogs). puede ser Escaparate o revista-memoria de actividades del grupo o del centro, COLABORA en la mejora del aprendizaje del alumno mediante Edición de las entradas de los alumnos, EDUBLOG no son Web del Centro, aunque pueden enlazarse desde ahí (red de blogs)., Web del Centro, aunque pueden enlazarse desde ahí (red de blogs). La web del centro Publica información ESTABLE en el tiempo, COLABORA en la mejora del aprendizaje del alumno mediante Publicación de nuevas entradas, Propuestas por el profesor para todos/algunos alumnos del grupo el profesor puede corregir las actividades de los alumnos Suscribiéndose a los blog de los alumnos, Espacio virtual de difusión de INFORMACIÓN COMPLEMENTARIA Organización del grupo: calendario, notas, tutorías,..., Espacio virtual de difusión de CONTENIDOS De apoyo a las sesiones de clase, EDUBLOG son Espacio virtual de difusión de, Espacio virtual de difusión de ACTIVIDADES Propuestas por el profesor para todos/algunos alumnos del grupo, Propuestas por el profesor para todos/algunos alumnos del grupo el profesor puede corregir las actividades de los alumnos Sin acarrear libretas