WARNING:
JavaScript is turned OFF. None of the links on this concept map will
work until it is reactivated.
If you need help turning JavaScript On, click here.
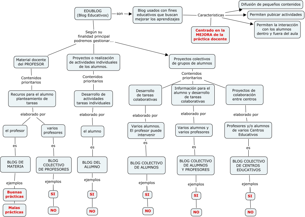
Este Cmap, tiene información relacionada con: EDUBLOGS, BLOG DEL ALUMNO ejemplos NO, Blog usados con fines educativos que buscan mejorar los aprendizajes Caracteristicas Centrado en la MEJORA de la práctica docente, BLOG COLECTIVO DE PROFESORES ejemplos SI, BLOG COLECTIVO DE ALUMNOS Y PROFESORES ejemplos NO, BLOG COLECTIVO DE PROFESORES ejemplos NO, Proyectos colectivos de grupos de alumnos Contenidos prioritarios Información para el alumno y desarrollo de tareas colaborativas, BLOG COLECTIVO DE ALUMNOS ejemplos SI, Blog usados con fines educativos que buscan mejorar los aprendizajes Caracteristicas Permiten pubicar actividades, BLOG DE MATERIA ejemplos Buenas prácticas, EDUBLOG (Blog Educativos) Según su finalidad principal podremos gestionar... Proyectos colectivos de grupos de alumnos, BLOG DEL ALUMNO ejemplos SI, BLOG COLECTIVO DE CENTROS EDUCATIVOS ejemplos NO, Varios alumnos. El profesor puede intervenir es BLOG COLECTIVO DE ALUMNOS, Blog usados con fines educativos que buscan mejorar los aprendizajes Caracteristicas Difusión de pequeños contenidos, el profesor es BLOG DE MATERIA, EDUBLOG (Blog Educativos) Según su finalidad principal podremos gestionar... Proyectos o realización de actividades individuales de los alumnos., Recuros para el alumno planteamiento de tareas elaborado por el profesor, el alumno es BLOG DEL ALUMNO, Desarrollo de tareas colaborativas elaborado por Varios alumnos. El profesor puede intervenir, Proyectos colectivos de grupos de alumnos Contenidos prioritarios Desarrollo de tareas colaborativas